Monolithic Power Systems (MPS) EV6005-K-00B Evaluation Board

Monolithic Power Systems (MPS) EV6005-K-00B Evaluation Board facilitates the evaluation and capabilities of the MP6005. The MP6005 is a high-power, high-efficiency flyback and forward controller specifically designed as a low-cost, small-sized isolated solution. The device features a primary-side regulate (PSR) flyback application, high-efficiency secondary-side regulate (SSR) active-clamped forward application and can be used in SSR flyback topology.

The MPS EV6005-K-00B Evaluation Board features the MP6005 in an MSOP10 package.

Features

  • 36V to 57V Input voltage range
  • 5V Output voltage and 4.8A output current
  • High efficiency active-clamped forward solution
  • 250kHz Fixed switching frequency
  • EMI Reduction with frequency dithering
  • Auxiliary winding supply VCC to save IC loss
  • 2A GATE and 0.8A SYNC drivers
  • 160mV Switching current sense limit
  • Hiccup protection for OLP, SCP, OVP, and thermal shutdown
  • Available in MSOP10 package

Applications

  • Security camera
  • Video telephone
  • Wireless AP
  • POS System
  • Industrial isolated power supply

Efficiency vs. Load Current

Monolithic Power Systems (MPS) EV6005-K-00B Evaluation Board

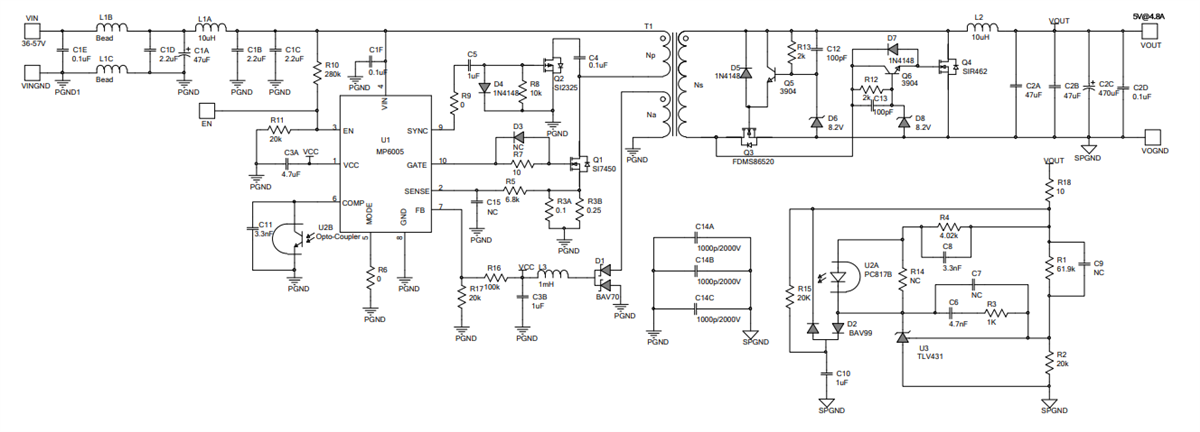
Schematic

Schematic - Monolithic Power Systems (MPS) EV6005-K-00B Evaluation Board
Veröffentlichungsdatum: 2022-05-19 | Aktualisiert: 2022-05-24