Monolithic Power Systems (MPS) EV5061-QV-00A Evaluation Board

Monolithic Power Systems (MPS) EV5061-QV-00A Evaluation Board is designed to evaluate MP5061 hot swap voltage controllers. The MP5061 is a hot-swap protection device designed to protect circuitry on its output from transients on its input. This evaluation board is a fully assembled and tested evaluation board. The EV5061-QV-00A board features a 4.5V to 28V input and output voltage range, and 10A output current. This evaluation board operates at ±5% current monitor accuracy and <200ns fast response for short protection. The EV5061-QV-00A evaluation board is ideal for hot-swap, PC cards, disk drives, and laptops.

Features

  • Integrated 7mΩ power FET
  • 5A to 15A adjustable current limit
  • 36V input transient before VOUT start-up
  • Output current measurement
  • ±5% current monitor accuracy
  • <200ns fast response for short protection
  • PG detector and FLTB Indication
  • PG asserts low at VIN = 0
  • Damaged MOSFET detection
  • External soft-start
  • Under-voltage lockout
  • Thermal protection
  • Small QFN-22 (3mmx5mm) package

Applications

  • Hot swap
  • PC cards
  • Laptops
  • Disk drives

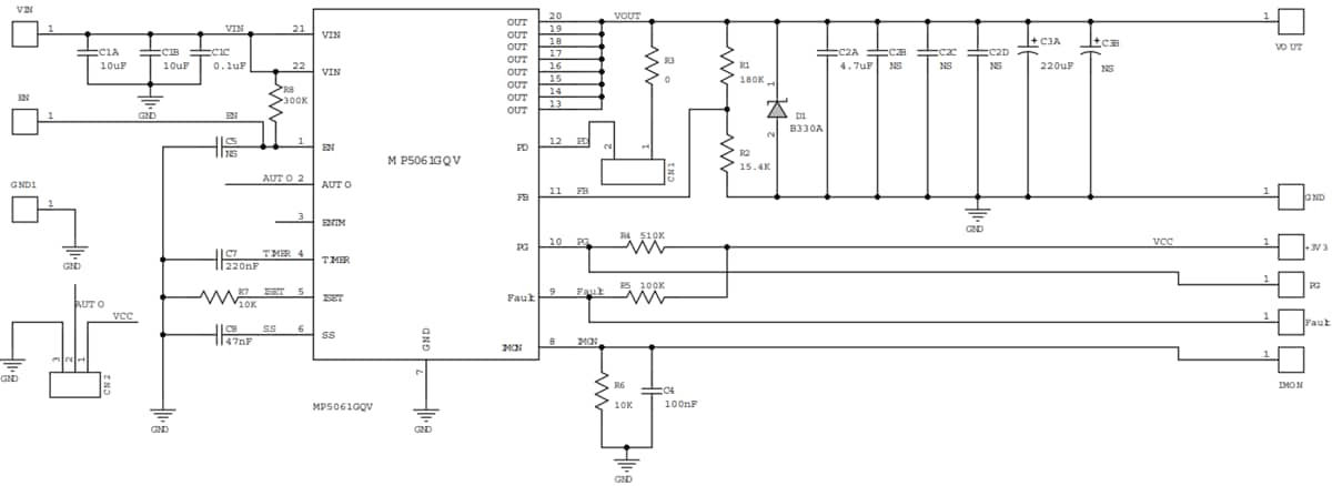
Schematic Diagram

Schematic - Monolithic Power Systems (MPS) EV5061-QV-00A Evaluation Board
Veröffentlichungsdatum: 2024-06-21 | Aktualisiert: 2024-06-28