Monolithic Power Systems (MPS) EV2615C-Q-00A Evaluation Board

Monolithic Power Systems (MPS) EV2615C-Q-00A Evaluation Board is configured to evaluate the operation of the MP2615C. The MP2615C switching charger for 1- or 2-cell Li-ion or Li-polymer batteries includes built-in power MOSFETs. The MP2615C achieves up to 2A of charge current, which can be configured by an accurate sense resistor across the whole input range.

Features

  • 4.75V to 18V Operating input voltage
  • Up to 99% duty cycle operation
  • Up to 2A configurable charging current
  • ±0.75% Full battery voltage accuracy
  • 4.1V/Cell and 4.2V/Cell selection for full battery voltage
  • Fully integrated power switches
  • Internal loop compensation
  • No external reverse blocking diode is required
  • Preconditioning for a fully depleted battery
  • Charging operation indicator
  • Configurable safety timer
  • Thermal shutdown protection
  • Cycle-by-Cycle Over-Current Protection (OCP)
  • Battery temperature monitoring and protection
  • Available in a QFN-16 (3mm x 3mm) package

Applications

  • Smartphones
  • Portable handheld solutions
  • Portable media players

Overview

Monolithic Power Systems (MPS) EV2615C-Q-00A Evaluation Board

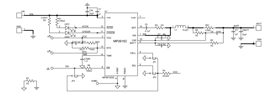
Schematic

Schematic - Monolithic Power Systems (MPS) EV2615C-Q-00A Evaluation Board
Veröffentlichungsdatum: 2022-05-19 | Aktualisiert: 2022-05-24