Mikroe MIKROE-3032 Brushless 5 Click
Das MikroElektronika MIKROE-3032 Brushless 5 Click ist ein sensor- und bürstenloser Dreiphasen-DC-Motorcontroller (BLDC). Dieses Click-Board verfügt über eine Weichschaltung zur Reduzierung von Motorgeräuschen und EMI. Das MIKROE-3032 Click-Board bietet eine präzise Motorabtastung mit gegenelektromotorischer Kraft (BEMF). Dadurch erübrigt sich der Einsatz von Hall-Sensoren in Motorapplikationen. Dieses Click-Board kann 5V- bis 16V-Motoren mit einem Strom von bis zu 500 mA antreiben.Das MIKROE-3032 Brushless 5 Click ist mit einem sensorlosen Dreiphasen-Lüfter-Treiber-IC ausgestattet. Dieser Treiber-IC verfügt über eine sensorlose Nulldurchgangs-BEMF-Abtastungstechnologie, die für ein schnelles Ablesen sorgt. Das MIKROE-3032 Click-Board eignet sich hervorragend für kleine sensorlose 5V- bis 16V-BLDC-Motorantriebssysteme, geräuschlose Computer-Lüfterantriebssyteme und effiziente Belüftungsanlagen.
Merkmale
- On-board-Dreiphasen-Lüftertreiber-IC
- Rotorverriegelungsschutz
- Sensorloser Betrieb
- Geringe Anzahl an zusätzlichen Komponenten erforderlich
- Weichschaltungsfunktion
- Kantenanschlüsse für eine einfache Verbindung
- PWM-Schnittstelle
- 3,3 V Eingangsspannung
- Abmessungen von 42,9 mm x 25,4 mm
- Wiegt 25 g
Applikationen
- 5V- bis 16V-BLDC-Motorantrieb
- Geräuschloser Computer-Lüfterantrieb
- Effiziente Belüftungssysteme
MIKROE-3032 Brushless 5 Click Draufsicht
MIKROE-3032 Brushless 5 Click Rotordrehzahlformel
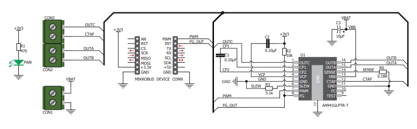
MIKROE-3032 Brushless 5 Click Schaltplan-Diagramm
Veröffentlichungsdatum: 2018-06-21
| Aktualisiert: 2022-09-30
