Mikroe MIKROE-2025 HAPTIC click
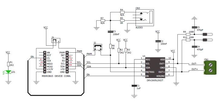
Mikroe MIKROE-2025 HAPTIC click carries the Texas Instruments DRV2605 Haptic Driver for eccentric rotating mass (ERM) and linear resonant actuator (LRA) vibration motors. The DRV2605 IC offers an extensive library with more than 100 haptic effects. The included audio-to-vibe features generate vibrations from the lower frequency range of the audio input. The board has screw terminals to connect motors and an audio interface (3.5mm jack). Haptic click communicates with the target MCU through mikroBUS™ I2C (SCL, SDA), EN (in place of CS), and PWM pins. The board is designed to use either a 3.3V or 5V power supply. Mikroe MIKROE-2025 HAPTIC click is ideal for enhancing user interfaces with tactile feedback.Features
- Carries the Texas Instruments DRV2605 Haptic Driver
- Integrates a library with over 100 haptic effects
- Audio jack for audio-to-vibe effects
- Screw terminals for connecting ERM and LRA motors
- Several jumpers for hardware configuration
- Includes licensed TouchSense® 2200 effects from Immersion™
- 3.3V or 5V power supply
- Ready-to-use examples save development time
- Supported in all Mikroe compilers
Applications
- Enhances user interfaces with tactile feedback
Videos
Schematic
Veröffentlichungsdatum: 2016-01-20
| Aktualisiert: 2022-03-11
