Microchip Technology HV9803 LED-Treiber-IC
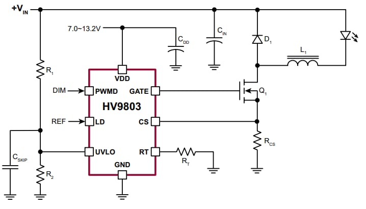
Das Microchip HV9803 LED-Treiber-IC ist ein Stromsteuerungs-LED-Treiber-IC mit Mittelwertstromregelung und offenem Regelkreis, der in einem konstanten Off-Time-Modus betrieben wird. Das Microchip HV9803 LED-Treiber-IC bietet ±2% Stromgenauigkeit, präzise Leitungs- und Lastregleung des LED-Stroms, ohne dass eine Schleifenkompensation oder High-Side-Strommessung benötigt wird. Die Auto-Zero-Schaltung beseitigt sowohl Effekte der Eingangs-Offset-Spannung als auch der Verzögerungszeit durch den Strommessungs-Komparator. Das HV9803 kann mit 7,0~13,2V betrieben werden. Das IC bietet eine schnelle PWM-Dimm-Reaktionszeit. Der lineare PWM-Dimm-Eingangs-LD ist geeignet für eine Referenzspannung bis zu 2,5V. Dieses IC ist mit einem Strombegrenzungskomparator für Hiccup-Mode-Kurzschlussschutz am Ausgang ausgestattet. Es bietet außerdem eine programmierbare Eingangs-Unterspannungsabschaltung.Merkmale
- Fast average current control
- Correction for propagation delay and offset voltage
- Fixed off-time switching mode
- Linear dimming input
- PWM dimming input
- Output short circuit protection with programmable skip mode
- Input under-voltage shutdown
- SOIC-8 Package
Applikationen
- Backlighting of LCD Panels
Typical Application Circuit
Veröffentlichungsdatum: 2013-02-12
| Aktualisiert: 2022-03-11
