Microchip Technology HV7335 Acht-Kanal Ultraschall RTZ Impulsgeber
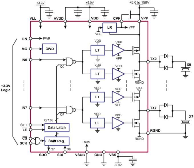
Der Microchip HV7335 ist ein bipolarer Hochspannungs-, Hochgeschwindigkeits-, Acht-Kanal-Impulsgenerator. Der Microchip HV7335 ist konzipiert für medizinische Ultraschallanwendungen. Dieser Hochspannungs-, Hochgeschwindigkeits-IC kann ebenfalls für piezoelektrische, kapazitive oder MEMS-Sensoren in zerstörungsfreier Ultraschallprüfung und Sonargeräten verwendet werden. Der HV7335 verfügt über eine integrierte Controller-Logik-Schnittstellenschaltung, Pegelumsetzer, MOSFET-Gate-Treiber und p-Kanal- sowie n-Kanal-Hochleistungs-MOSFETs als Ausgangsstufe für jeden Kanal. Die Endstufen eines jeden Kanals sind konzipiert für Ausgangsstromspitzen oberhalb von ±1,5A für Impulsgebung, bei MC=1, mit bis zu 150-V-Schwingungen. Bei MC=0 senken die Endstufen den Spitzenstrom auf ±500mA für Niederspannungs-CW-Modusbetrieb, um Energie einzusparen. Diese direkte Kopplungs-Topologie des Gate-Treibers spart nicht nur einen Hochspannungskondensator pro Kanal, sondern vereinfacht auch das Platinen-Layout.Merkmale
- HVCMOS technology for high performance
- High density integrated ultrasound transmitter
- 0 to +150V output voltage
- ±1.5A source and sink current (min.)
- ±300mA current in CW mode
- Up to 18MHz operating frequency
- Matched delay times
- Built-in gate driver floating voltage regulator
- 2.5 to 3.3V CMOS logic interface
Applikationen
- Portable medical ultrasound imaging
- Piezoelectric transducer drivers
- NDT ultrasound transmission
- Pulse waveform generator
Application Block
Veröffentlichungsdatum: 2013-08-16
| Aktualisiert: 2022-03-11
