Microchip Technology WINCS02 Wi-Fi®-Netzwerk-Controller-ICs/-Module
Microchip Technology WINCS02 Wi-Fi® -Netzwerk-Controller-Module sind vollständig integrierte Module, die auf dem WINCS02IC stromsparenden IC basieren, der einen 2,4 GHz IEEE® 802.11b/g/n-compliant-Funk enthält. Der WINCS02IC verfügt über einen integrierten Hochleistungsverstärker (HPA), einen rauscharmen Verstärker (LNA), Hochfrequenzschalter (HF) für die TX/RX-Steuerung und einen hardware-basierten Sicherheitsbeschleuniger. Das WINCS02IC ist für die Ausführung von Mit Mikrochip WLAN- und Netzwerk-Stack-Komponenten ausgelegt, die über eine Serielle Peripherieschnittstelle (SPI) zugänglich sind. Die WINCS02IC und WINCS02 Module werden mit einer einzelnen Versorgungsspannung VDD, VDDIO (3,3 V typisch) betrieben.Das WINCS02 Modul enthält alle erforderlichen externen Komponenten und Antennen, um das Board-Design zu vereinfachen. Das Modul ist mit den 802,11 b/g/n Zugangspunkten verschiedener Anbieter interoperabel und verfügt über einen kompakten 21,7 mm x 17,3 mm x 2,1 mm Formfaktor. Das WINCS02 Modul von Microchip Technologies ist mit einer On-Board-Leiterplattenantenne (PCB) oder einem U.FL-Steckverbinder für eine externe Antenne und mit oder ohne integriertem Mikrochip Trust&Go CryptoGuard™-Bauteil verfügbar.
Merkmale
- Konform mit IEEE 802,11 b/g/n einzelnem räumlichen stream von 20 MHz-Kanalbandbreite
- Transmission Control Protocol/Internet Protocol (TCP/IP) -basierte Konnektivitätsprotokolle zusammen mit SSL- und MQTT-Funktionen
- Unterstützt STA-Modus und Soft-AP-Funktionalität in IEEE 802,11-Infrastrukturen und IBSS-Netzwerken
- Geschützter Management Frame (PMF) wird in Hardware gehandhabt, WPA3-Unterstützung
- Integrierter Leistungsverstärker (PA), TX/RX-Schalter und Leistungsmanagement
- Interner Flash-Speicher (bis zu 2 MB) zur Speicherung der FirmWare
- Unveränderbares sicheres Hochfahren mit Hardware-Root-of-trust
- Unterstützt host-unterstützte Over-the-Air-firmware-updates (OTA)
- On-Chip-Netzwerkstapel zur Entlastung des MCUs
- TCP, UDP, DHCP, ARP, HTTP, MQTT, IPv6, TLS 1,2 und DNS Netzwerkfunktionen
- Hardware-Beschleuniger für WLAN- und TLS-Sicherheit zur Verbesserung der Verbindungszeit
- Hardware-basierte IEEE 802.15.2-konforme 3-wire Packet Traffic Arbitrierungsschnittstelle (PTA) für WLAN-/BLUETOOTH® -Koexistenz
- SPI-Host-Schnittstelle
- Sicheres Bauteil-Firmware-Upgrade (DFU)
- WINCS02 Modul mit integriertem Mikrochip Trust&Go secure-Bauteil (optional)
- Ausführungen
- PCB-Antenne (WINCS02PE)
- U.FL-Steckverbinder für eine externe Antenne (WINCS02UE)
- Gehäuseoptionen
- 48-pin-VQFN, 7 mm x 7 mm x 0,9 mm Größe für WINCS02IC
- 28-pin-SMD-Gehäuse mit HF-Abschirmungsgehäuse oben, 21,7 mm x 14,7 mm x 2,1 mm (WINCS02-Modul)
- Sicherheit
- Hardware-beschleunigte Sicherheitsmodi (CryptoMaster) mit integrierter DMA-Unterstützung
- Verschlüsselungsmodule (AES und TDES mit verschiedenen NIST-Betriebsmodi); elektronisches Codebuch (EZB), Verschlüsselungsblockverkettung (CBC), Zählermodus (CTR), Verschlüsselungsrückkopplungsmodus (CFB) und Ausgangsrückkopplungsmodus (OFB); AES-Schlüsselgrößen von 128 B, 192b und 256 B
- SHA-1/SHA-2-, AES-GCM- (Galois/Zähler-Modus) und HMAC/AES-CMAC-Authentifizierungs-engines
- On-chip-Oszillator für die NDRNG-Generierung
- Universal-public-key-Krypto-engine, die die folgenden Algorithmen unterstützt
- ECC/ECDH/ECDSA mit Standard-NIST-Prime-Kurven bis zu 521-bit, Curve25519 und Ed25519
- RSA bis zu 2.048-bit-Schlüssel
- Hardware-beschleunigte Sicherheitsmodi (CryptoMaster) mit integrierter DMA-Unterstützung
- Betriebsbedingungen
- WINCS02IC
- 3.0 V bis 3,6 V Betriebsspannung VDD und VDDIO, 3,3 V Typ.
- -40 °C bis +105 °C Betriebstemperaturbereich, AEC-Q100 Klasse 2 qualifiziert
- WINCS02 Modul
- 3.0 V bis 3,6 V Betriebsspannung VDD und VDDIO, 3,3 V Typ.
- -40 °C bis +85 °C Betriebstemperaturbereich
- WINCS02IC
- Zertifizierungen
- WINCS02 Modul zertifiziert gemäß FCC-, ISED-, UKCA- und CE-Funkregelungen
- RoHS und REACH konform
Applikationen
- Smart-Fabriken und Steuergeräte
- Sicherheitssysteme und CCTVs
- Smart homes/Beleuchtung und Smart Schlösser
- Computer, WLAN-Dongles und Protokollüberbrückung
- Internet of Things (IoT) SensorTags
- Fernbedienungen
- Tragbare Smart-Geräte
- Industrielle Steuerung
Blockdiagramm
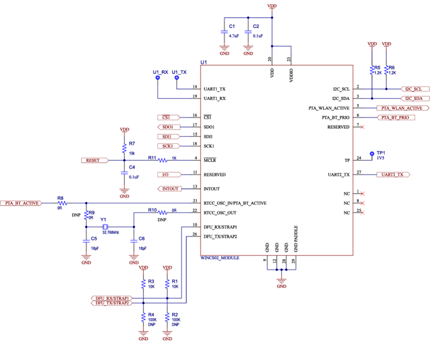
Verbindungs- und Schnittstellendiagramm
Veröffentlichungsdatum: 2024-11-11
| Aktualisiert: 2024-11-15
