Microchip Technology USB5734 SS/HS-USB-Controller-Smart-Hub mit vier Anschlüssen
Der Microchip USB5734 SuperSpeed/Hi-Speed-USB-Controller-Smart-Hub bietet eine stromsparende OEM-konfigurierbare Lösung für integrierte USB-Applikationen. Der USB5734 ist mit umfangreichen erweiterten Funktionen und einem USB 3.1 Gen 1 Hub-Funktionscontroller mit vier nachgeschalteten Anschlüssen vollständig mit der USB 3.1 Gen 1 Spezifikation kompatibel. Alle aktivierten nachgeschalteten Anschlüsse werden über nachgeschaltete 5-GBit/s-SuperSpeed- (SS), 480-MBit/s-Hi-Speed- (HS), 12-MBit/s-Full-Speed- (FS) und 1,5-MBit/s-Low-Speed-(LS)-USB-Bauteile unterstützt. Die SuperSpeed-Hubs arbeiten parallel mit dem USB 2.0 Controller, sodass der langsamere USB 2.0 Verkehr keine Auswirkungen auf die 5-GBit/s-SuperSpeed-Datenübertragungen hat. Ein dedizierter USB 2.0 Hub-Funktionscontroller unterstützt die herkömmlichen USB-Geschwindigkeiten (HS/FS/LS) im allumfassenden Design und die Erfahrung mit bewährter Zuverlässigkeit, Interoperabilität und Bauteil-Kompatibilität.Zu den weiteren Merkmalen gehören eine im Bauteil integrierte nachgeschaltete Akkuladung, die den Akku-Ladegerät-Schaltkreis über eine USB-IF-Akkulade-Detektionsmethode (BC1.2) unterstützt, welche die meisten Apple-Geräte abdeckt. Die Kommunikation erfolgt über einen nahtlosen Anschluss an Peripheriegeräte durch die Überbrückung von I2C, SPI, GPIOs oder einem UART über USB. Eine weitere Besonderheit des Bauteils ist Flex Connect, welche die nachgeschalteten Anschlüsse an die vorgeschalteten Anschlüsse neu konfiguriert und damit die Steuerung von anderen Bauteilen über Master-fähige Bauteile ermöglicht. Die Varisense-Funktion liefert programmierbare USB-Signal-Empfindlichkeitsstufen und ermöglicht damit den Betrieb in einer suboptimalen Systemumgebung. Portswap fügt die Programmierbarkeit pro Anschluss zu USB-Differentialpaar-Pinpositionen hinzu, wodurch eine direkte Anpassung der USB-Signale (D+/D-) zu den Steckverbindern ermöglicht wird.
Merkmale
- USB-Hub-Funktionscontroller-IC mit vier nachgeschalteten USB 3.1 Gen 1 / USB 2.0 Anschlüssen
- Unterstützung für USB-IF-Akkuladegerät Revision 1.2 für nach- und vorgeschaltete Anschlüsse (DCP, CDP, SDP).
- FlexConnect: der nachgeschaltete Anschluss kann mit dem vorgeschalteten Anschluss ausgetauscht werden und ermöglicht Master-fähigen Bauteilen, andere Bauteile auf dem Hub zu steuern
- Unterstützung für USB-zu-I2C/UART/SPI/GPIO-Brücken-Endpunkt
- Unterstützung für USB-Link-Energiemanagement (LPM)
- Verbesserte OEM-Konfigurationsoptionen sind entweder durch OTP- oder SPI-ROM verfügbar
- Verfügbar in einem bleifreien, RoHS-konformen 64-Pin-VQFN-Gehäuse (9 x 9 mm)
- Unterstützung für kommerzielle und Industriestandard-Temperatur
- Straps-Konfiguration: vordefinierte Konfiguration der Funktionen auf Systemebene, einschließlich GPIOs
Applikationen
- Eigenständige USB-Hubs
- Laptop-Docks
- PC-Motherboards
- PC-Monitor-Docks
- Multifunktions-USB-3.1-Gen1-Peripheriegeräte
Parametrisches Diagramm
Internes Blockdiagramm
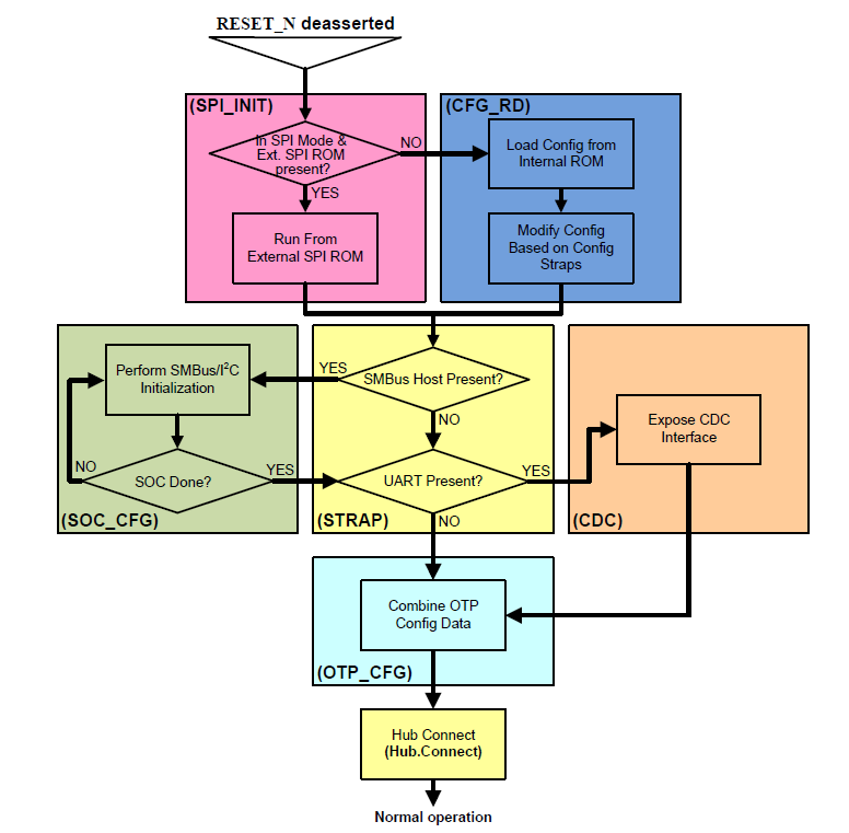
Hub-Flussdiagramm
