Microchip Technology UCS3205 Bidirektionaler 22-V-Lastschalter
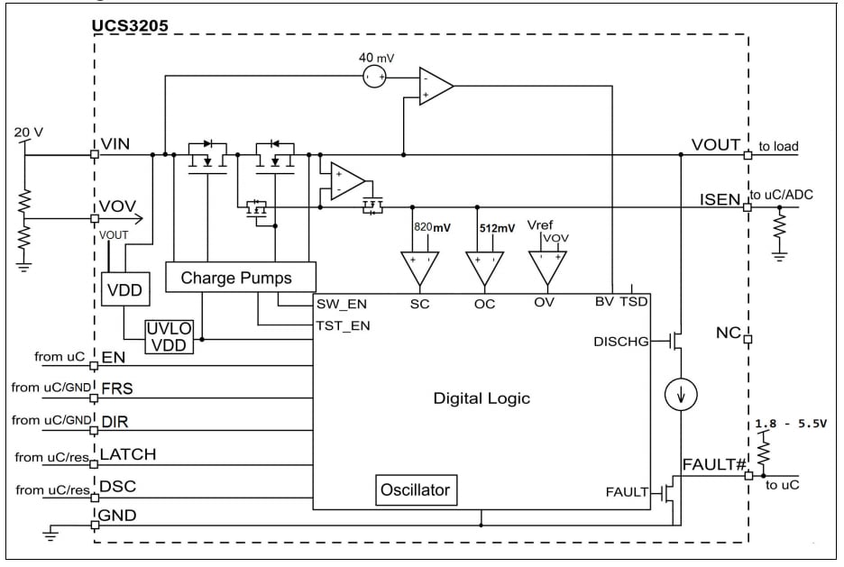
Der bidirektionale 22-V-Lastschalter UCS3205 von Microchip Technology verfügt über eine Fast-Role-Swap-Funktion (FRS). Der Lastschalter UCS3205 verfügt über eine konfigurierbare Überstrombegrenzung, eine automatische Wiederherstellung oder eine Latch-Off-Fehlerreaktion, eine Überspannungssperre, einen Rückspannungsschutz, eine Anstiegsratenssteuerung und eine schnelle Ausgangsentladung. Dieser Lastschalter eignet sich hervorragend für USB-Power-Delivery-Anschlussmanagement-Applikationen und unterstützt bis zu 5 A bei 20 V bei für 100 W spezifizierte Lasten. Dieses Bauteil arbeitet in einem Eingangsspannungsbereich von 2,85 V bis 22 V und einem Temperaturbereich von -40 °C bis +125 °C. Der UCS3205 ist in einem 19-poligen VQFN-Gehäuse von 3 mm x 3 mm x 0,9 mm erhältlich. Der bidirektionale 22-V-Lastschalter UCS3205 von Microchip Technology eignet sich für den Leistungsschutz bei Verbraucher-, Industrie- und Fahrzeuganwendungen.Merkmale
- Integrierter n-Kanal-Lastschalter
- Fast-Role-Swap-Funktion (FRS), welche die Anforderungen der USB-Power-Delivery-Spezifikation erfüllt
- Konfigurierbarer Strombegrenzungs-Schwellenwert mit einem externen Widerstand
- Skalierter analoger Spannungsausgang des Stroms, der durch den Schalter für die externe Messung fließt
- Fehlerbehandlung oder Verriegelungsmodus mit automatischer Wiederherstellung
- Konfigurierbare Überspannungssperre
- Rückspannungsschutz
- Steuerung der Anstiegsrate der Ausgangsspannung
- Konfigurierbare schnelle Ausgangsentladung
- Übertemperaturschutz (thermische Abschaltung)
- Gehäuse
- 19-poliges VQFN, 3 mm x 3 mm x 0,9 mm
Applikationen
- USB-Power-Delivery
- Leistungsschutz bei Verbraucher-, Industrie- und Fahrzeuganwendungen
Technische Daten
- Eingangsspannungsbereich von 2,85 V bis 22 V (Versorgungsspannung kann VIN oder VOUTsein)
- 5 A Dauerstrom
- Einschaltwiderstand: 30 mΩ (typisch)
- -40 °C bis +125 °C Betriebstemperaturbereich
- -55 °C bis +150 °C Lagertemperaturbereich
Blockdiagramm
Applikations-Schaltung
Veröffentlichungsdatum: 2020-12-31
| Aktualisiert: 2024-08-15
