Microchip Technology PD69210 PoE-Controller
Microchip Technology PD69210 PoE-Controller sind kostengünstige, vorprogrammierte MCUs. Diese Controller sind zur Implementierung einer verbesserten Modus-PoE-Steuerung in Verbindung mit den PD69208M, PD69208T4 und PD69204T4 PSE-Managern ausgelegt. Die PD69210-Controller verfügen über einen integrierten ARM Cortex™ -M0+ Kern. Diese Controller nutzen die I2C- oder UART-Schnittstelle zur Host-CPU und sind zur Unterstützung des Software-Feld-Upgrades über die Kommunikationsschnittstelle ausgelegt. Die PD69210 Controller sind in einem 32-Pin-5 mm x5 mm-QFN-Gehäuse verfügbar.Merkmale
- Unterstützt IEEE 802.3af, IEEE 802.3at, IEEE 802.3bt, UPoE- und PoH-Standards
- 48 logische Anschlüsse (4-Paar oder 2-Paar oder eine beliebige Kombination) Anzahl der Anschlüsse
- 3 V bis 3,63 V Stromversorgungsspannungsbereich
- Temperaturbereich: -40°C bis 85 °C
- Industrieller Betriebstemperaturbereich
- Erhältlich in einem 32-pin-5 mm x 5 mm-QFN-Gehäuse
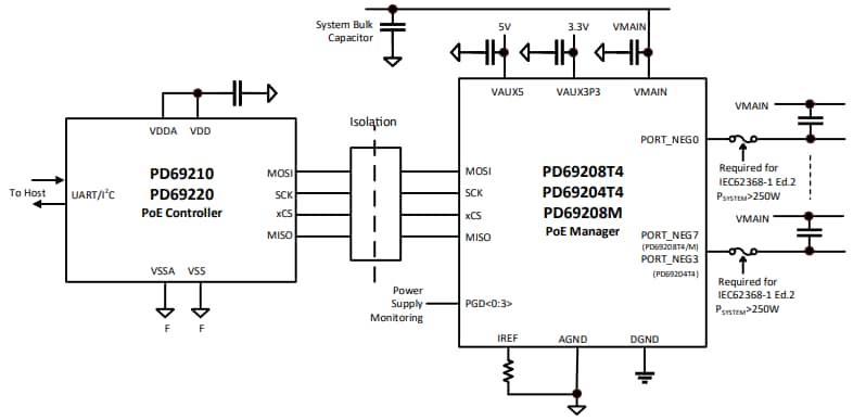
Typische PoE-Applikations-Schaltung
Veröffentlichungsdatum: 2021-08-13
| Aktualisiert: 2024-03-01
