Microchip Technology MIC4802 WLED-Treiber-Evaluierungsboard
Das Microchip Technology Evaluierungsboard für den MIC4802 Treiber für weiße LEDs (WLED) ist für die Auswertung der MIC4802 Einzelkanal-WLED-Treiber mit hohem Wirkungsgrad ausgelegt. Dieses lineare Konstantstrom-Bauteil ist für die Ansteuerung einer leistungsstarken Einzel-WLED mit bis zu 800 mA ausgelegt und verfügt über ein geringes Dropout von 280 mV bei 800 mA (typisch). Das MIC4802 Evaluationsboard benötigt eine Stromversorgung, die mindestens 1 A liefern und gleichzeitig eine Eingangsspannung zwischen 3 V und 5,5 V bieten kann.Merkmale
- Evaluiert den MIC4802 WLED-Treiber
- Eingangsspannungsbereich von 3 V bis 5,5 V
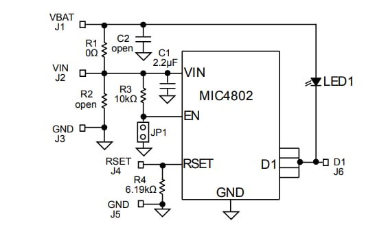
MIC4802 Evaluierungsboard Schaltplan
Veröffentlichungsdatum: 2018-06-18
| Aktualisiert: 2022-11-04
