Microchip Technology MIC28515 5A-Schaltregler
Der Microchip Technology MIC28515 5A-Schaltregler ist ein erweiterter Hochspannungs-COT-Controller, der über einen großen Eingangsbereich und einen integrierten FET verfügt. Der MIC28515 Regler ist mit einem Paar niedriger FOM-PowerTrench-n-Kanal-FETs mit verbesserten Stoßentladungswerten in einem Gehäuse enthalten. Die Ausgangsspannung kann bis hinunter auf 0,6 V mit einer Genauigkeit von +/- 1 % eingestellt werden. Der MIC28515 Regler bietet einen „Modus“-Auswahlpin, der die Auswahl von einem Hyper-Light-Load- und Hyper-Speed-Steuerbetrieb ermöglicht.Die proprietäre Architektur der Hyper-Speed-Steuerung ermöglicht schnelle Einschwingzeiten bei gleichzeitiger Verringerung der Ausgangskapazität. Der MIC28515 Regler bietet eine große Auswahl von Schutzfunktionen zur Gewährleistung eines sicheren Betrieb des Bauteils bei Fehlerbedingungen. Dazu gehören UVLO, externer Soft-Start zur Reduzierung der aktuellen Einschaltstrombegrenzung, Kurzschlussschutz und thermische Abschaltung. Der MCP28515 Regler ist in einem 38-Pin-PQFN-Gehäuse von 6 x 6 mm mit einem Sperrschichtbetriebstemperaturbereich von -40 °C bis +125 °C verfügbar. Zu den typischen Applikationen gehören verteilte Leistungssysteme, Kommunikation-/Netzwerkinfrastruktur, Industrie-Netzteile und Solarenergie.
Merkmale
- Eingangsspannungsbereich: 4,5 V bis 75 V
- Einstellbarer Ausgangsspannungsbereich von 0,6 V bis 32 V (begrenzt durch Tastverhältnis)
- Hochstromkapazität von 5 A
- Adaptive konstante On-Time-Steuerung
- Interne Referenz von 0,6 V
- Schaltfrequenz: 270 bis 800 kHz
- Interner Hochspannungs-LDO für Einzelversorgungsbetrieb
- Betrieb mit interner und externer VDD
- Bis zu 5 A Ausgangsstrom
- Unterstützt Anlaufzeit bis zum Vorspannungsausgang
- Interner Kompensator für genaue Ausgangsregulierung
- Freigabefunktion für niedrigen Standby-Strom
- MODUS-Auswahlpin zur Aktivierung von Leichtlastbetrieb
- Programmierbare Strombegrenzung und Hiccup-Kurzschlussschutz
- Thermische Abschaltung mit Hysterese
- Leistungsstarkes Gehäuse mit Leiterrahmen und niedrigem Profil
- Die nächste Generation von PowerTrench-MOSFETS für sauberes Schalten und reduziertes Überschwingen
- Kompakte PQFN-Gehäusegröße von 6 x 6 mm
- -40 °C bis +125 °C Sperrschichttemperaturbereich
Applikationen
- Verteilte Leistungssysteme
- Kommunikations-/Netzwerkinfrastruktur
- Industrienetzteile
- Solarenergie
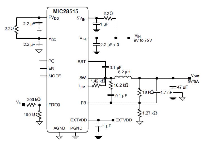
MIC28515 Regler - Typische Applikations-Schaltung
