Microchip Technology MCS3122 KeeLoq® Encoder
Der Microchip MCS3122 KeeLoq® Encoder ist für sichere schlüssellose fernbediente Zugangssysteme (Remote Keyless Entry, RKE) und sichere Fernsteuerungssysteme ausgelegt. Der Encoder ist eine kostengünstige und sichere Lösung, die nur sehr wenige externe Komponenten erfordert. Der MCS3122 verfügt über eine programmierbare 32-Bit-Seriennummer für Seed-Übertragungen und eine AES-128-Blockverschlüsselung. Zu den typischen Anwendungen gehören Fahrzeuge und Garagentoröffner.Merkmale
- Advanced KEELOQ® Technology
- Programmable 32-bit serial number
- Programmable 32-bit serial number for seed transmissions
- AES-128 block cipher
- Programmable 128-bit crypt key
- 160/192-bit transmission code length
- 32-bit unencrypted portion
- 128-bit encrypted, code hopping portion
- 32-bit authorization check (optional)
- Operating Features
- 2.0 to 3.7V operation
- Three switch inputs
- Seven functions available
- One active-low LED drive
- Configurable maximum code word
- RF
- Configurable bit rate
- Configurable modulation, supporting FSK and OOK
- Configurable data modulation, supporting PWM and Manchester
- Other
- Button inputs have an internal pull-up resistor
- 14-pin 4.4mm TSSOP Package
Applikationen
- Vehicles and home garage door openers
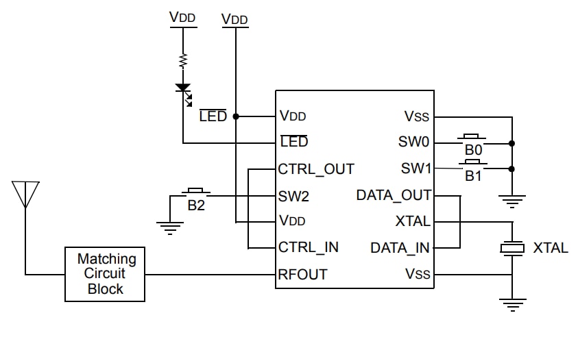
Typical Circuit
Veröffentlichungsdatum: 2016-10-27
| Aktualisiert: 2022-03-11
