Microchip Technology MCP1643 1MHz-Synchron-Boost-LED-Konstantstromregler
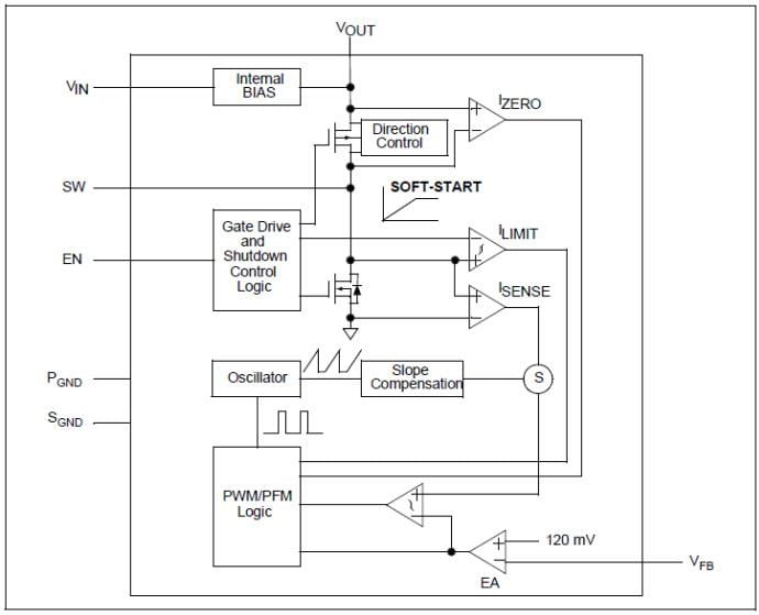
Der Microchip MCP1643 1MHz Synchron-Boost-LED-Konstantstromregler ist optimiert, um eine LED mit konstantem Strom zu betreiben, die mit Ein- oder Zwei-Zellen-Alkalinen und NiMH/NiCd-Akkus arbeitet. Dieses Microchip-Gerät kann auch zwei rot/grüne/gelbe LEDs in Reihenschaltung steuern. Durch die Niedervolttechnologie kann der Regler ohne hohen Einschaltstrom oder Ausgangsspannungsüberschuss von einem niedrigen 0,65 V-Eingang aus gestartet werden. Das Gerät verfügt über eine typische Spitzeneingangsstrombegrenzung von 1,5 A. Der hohe Wirkungsgrad wird durch Integration des N-Kanal-Boost-Schalters mit geringem Widerstand und des synchronen P-Kanal-Schalters erzielt. Zur Minimierung der externen Komponenten sind alle Kompensations- und Schutzschaltkreise integriert. Der MCP1643 verfügt über einen Ausgangsüberspannungsschutz, der es auf die typische Ausgangsspannung von 5,0 V begrenzt, falls die LED ausfällt oder die Ausgangslast unterbrochen wird. Der MCP1643 kann für eine Vielzahl von Anwendungen eingesetzt werden, einschließlich Ein-und Zwei-Zellen-Alkaline und NiMH/NiCd tragbare LED-Beleuchtungsprodukte, LED-Taschenlampen und Scheinwerfer, wiederaufladbare Taschenlampen, Wand-LED-Lampen mit Bewegungsmeldern und mehr.MCP1643 Synchronous Boost LED Constant Current Regulator Evaluation Board demonstrates the MCP1643 in a boost converter application supplied by one AA battery, or from an external voltage source, which drives an LED with three selectable currents. This evaluation board was developed to help engineers reduce the product design cycle time.
Merkmale
- 1.6A Typical Peak Input Current Limit
- Up to 550 mA LED Load Current
- Low Start-up Voltage: 0.65V (typical, 25mA LED Current)
- Low Operating Input Voltage: down to 0.5V
- Maximum Input Voltage < VLED < 5.0V
- Maximum Output Voltage:
- 5.0V
- Overvoltage Protection
- Low Reference Voltage:
- VFB = 120mV
- Minimal Power Loss on Sense Resistor
- Pulse-Width Modulation Mode Operation (1MHz)
- Internal Synchronous Rectifier
- Internal Compensation
- Inrush Current Limiting
- Internal Soft-Start (240μs typical)
- Shutdown (EN = GND):
- True Load Disconnect
- Dimming Control by Variable Duty Cycle
- Shutdown Current: 1.2μA (typical)
- Overtemperature protection
- Packages:
- MSOP-8
- 2x3 DFN-8
Applikationen
- One and Two Cell Alkaline and NiMH/NiCd Portable LED Lighting Products
- LED Flashlight and Head Lamps
- Rechargeable Flashlights
- Wall LED Lamps with Motion Detectors
- LED supply for backlights
- General LED constant current applications
Block Diagram
Veröffentlichungsdatum: 2014-03-18
| Aktualisiert: 2022-03-11
