Microchip Technology MAQ5300 Automotive-CMOS-Regler
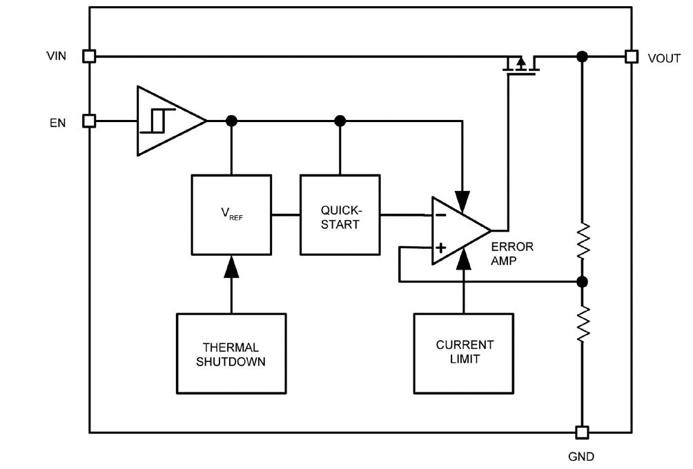
Microchip Technology MAQ5300 Automotive-CMOS-Regler sind extrem kleine Ultra-low-Dropout-Regler (ULDO), die sich hervorragend für anspruchsvolle Fahrzeuganwendungen, einschließlich Infotainment, Kameramodule, Bildsensoren und überall dort eignen, wo der PCB-Platz begrenzt ist.Die MAQ5300 Automotive-CMOS-Regler von Microchip liefern eine extrem niedrige Dropout-Spannung, ein sehr niedriges Ausgangsrauschen und können von einem 2,3 V- bis 5,5 V-Eingang betrieben werden, während sie bis zu 300 mA liefern. Zusätzliche Funktionen umfassen eine anfängliche Genauigkeit von 2 %, einen niedrigen Erdstrom (insgesamt 85 pA, typisch), eine thermische Abschaltung und einen Strombegrenzungsschutz. Die MAQ5300 Regler verfügen über die Option eines Null-Aus-Modus-Stromzustands, der bei Deaktivierung keinen Strom zieht.
Die MAQ5300 Automotive-CMOS-Regler werden in einem Sperrschichttemperaturbereich von -40 °C bis +125 °C betrieben und sind in festen Ausgangsspannungen in einem bleifreien (RoHS-konformen) 6-Pin-DFN-Gehäuse von 2 mm x 2 mm verfügbar.
Merkmale
- Kleines DFN-Gehäuse von 2 mm x 2 mm
- Niedrige Dropout-Spannung von 100 mV bei 300 mA
- Ausgangsrauschen: 120 pVw3
- Eingangsspannungsbereich: 2,3 V bis 5,5 V
- Garantierter Ausgangsstrom von 300 mA
- Stabil mit Keramik-Ausgangskondensatoren
- Niedriger Ruhestrom von insgesamt 85 pA
- Einschaltzeit von 30 ps
- Hohe Ausgangsgenauigkeit
- Anfängliche Genauigkeit: ±2 %
- ±3 % über Temperatur
- Thermische Abschaltung und Strombegrenzungsschutz
Applikationen
- CMOS-Bildsensoren
- Backup-Kameramodule
- GPS-Empfänger
- Infotainment
Typische Applikation
Blockdiagramm
