Microchip Technology HV2903 Analogschalter-Evaluierungsboard
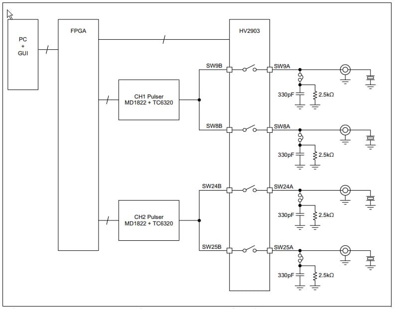
Das Microchip Technology HV2903 Analogschalter-Evaluierungsboard wird mit dem HV-MUX-Controllerboard (ADM00825) betrieben. Dieses Board ist ohne Hochspannungs-Vorspannung und mit 32 Kanälen und einer Hochspannungs-Analogschalter-Demonstration ausgelegt. Das HV2903 Evaluierungsboard bietet einen Basisschalter-EIN-/AUS-Betrieb und einen 2:1-MUX-Betrieb mit zwei eingebauten MD1822 und TC6320 Impulsgeberschaltungen. Dieses Evaluierungsboard verfügt über 5MHz-Dreistufen-Spannungs-Impulswellen-Ausgänge, eine Modusauswahl, ein Impulsgeber-EIN/AUS und eine Schalter-EIN-/AUS-Steuerung über das PC-GUI und das MUX-Controllerboard.Merkmale
- Ein HV2903 32-Kanal-HV-Analogschalter ohne HV-Versorgungen
- Zwei 2:1-MUX mit eingebauten MD1822 und TC6320 Impulsgebern
- 330 pF/2,5 kΩ On-board-Blindlast gemäß SW8A, SW9A, SW24A, SW25A
- Entwickelt, um zusammen mit dem Microchip HV MUX-Controllerboard zu arbeiten
- 5MHz- und 3-Stufen-Spannungs-Impulswellen-Ausgänge
- Modus-Auswahl und Schalter-EIN-/AUS-Steuerung über PC-GUI und Controllerboard
- Impulsgeber-Ein-/Aus- und Zeitdomänen-Steuerung über PC-GUI und Controllerboard
HV2903 Analogschalter-Evaluierungsboard Blockdiagramm
Veröffentlichungsdatum: 2018-06-12
| Aktualisiert: 2022-10-26
