Microchip Technology EV76D05A Evaluierungsboard
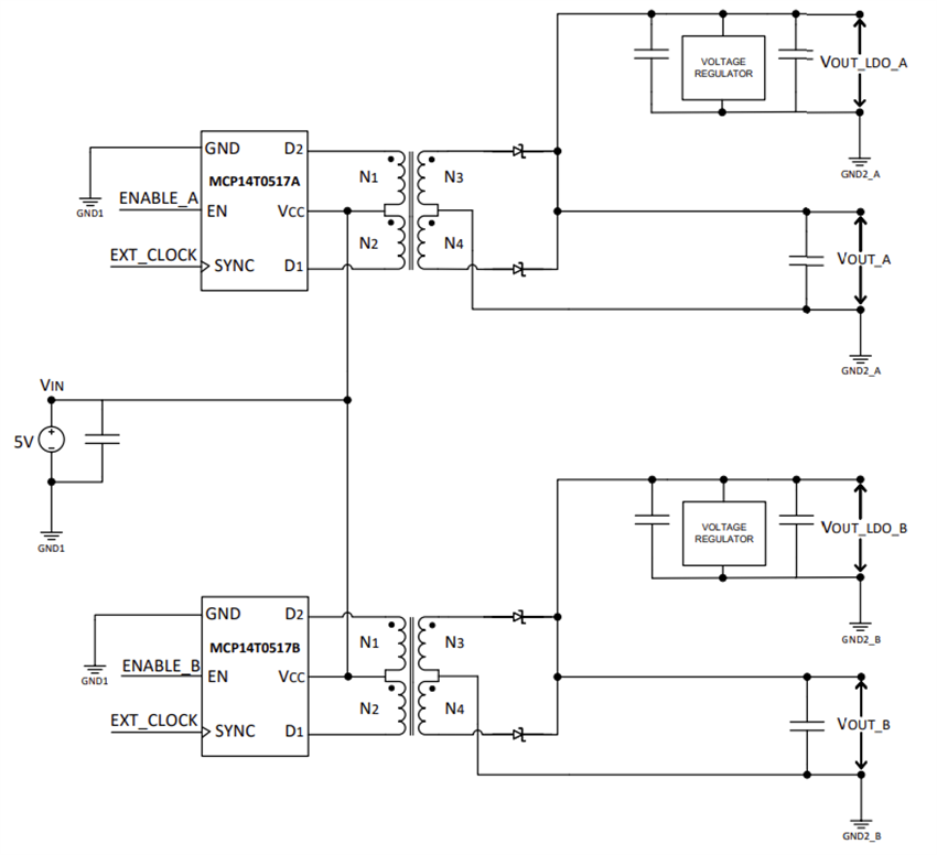
Microchip Technology EV76D05A Evaluierungsboard ist eine dedizierte Plattform die dazu dient, das Betriebsverhalten des MCP14T0517A und MCP14T0517B Push-Pull Transformator-Treiber zu evaluieren und zu demonstrieren. Die Mikrochip-Platine integriert zwei unabhängige, isolierte Stromversorgungskanäle (einen für jede Gerätevariante), die jeweils in der Lage sind, einen typischen geregelten 5 V Ausgang über einen MCP1727 Low-Dropout (LDO)-Spannungsregler zu liefern und einen Laststrom von bis zu 500 mA zu unterstützen. Sie bietet zudem ungeregelte Ausgänge auf beiden Kanälen und ermöglicht Designern Flexibilität beim Testen verschiedener Versorgungskonfigurationen.Zur Unterstützung der Taktanforderungen verfügt die EV76D05A Platine sowohl über einen internen als auch externen Taktgeber sowie über einen programmierbaren 1 MHz Taktgeber, der von einem integrierten PIC12F1822 Mikrocontroller erzeugt wird und Schaltfrequenzen bis zu 500 kHz ermöglicht. Zu den weiteren Funktionen gehören Anschlüsse und Testpunkte für Eingangs-, Ausgangs- und Taktgebersignale, sowie integrierte oder externe Aktivierungssteuerung und ein eingebauter Überstrom- und Übertemperaturschutz. Zusammengenommen machen diese Fähigkeiten das EV76D05A zu einer umfassenden Evaluierungsplattform für die Untersuchung der Betriebsverhalten des MCP14T0517A/B Geräts in Applikationen mit isolierter Stromversorgung.
Merkmale
- 5 V Eingangsspannung (VCC)
- 5 V typische geregelte Ausgangsspannung (VLDO_A und VLDO_B)
- Bis zu 500 mA Ausgangsstrom (auf jedem Kanal)
- Frequenzumschaltung
- 150 kHz für MCP14T0517A
- 450 kHz für MCP14T0517B
- Synchronisation mit einer externen Takterzeugung
- Integrierte programmierbare Uhr über den PIC12F1822 Mikrocontroller mit bis zu 1 MHz (was zu einer Schaltfrequenz von bis zu 500 kHz führt)
- MCP1727 LDO-Spannungsregler
- Onboard-/externe Aktivierungssteuerung
- Überstrom- und Übertemperaturschutz
- RoHS-konform
Applikationen
- Isolierte Stromversorgungen für SiC/Si-MOSFETs und IGBTs
- Vorspannungsgeneratoren für isolierte Kommunikationsschnittstellen (CAN, LIN, USB usw.)
- Vorspannungsgeneratoren für isolierte Sensorschaltungen
Lieferumfang Kit
- MCP14T0517A/B Evaluierungsboard-PCB
- Eine ".hex"-Datei zur Programmierung des Onboard- Mikrocontroller zur Generierung von Taktsignalen mit 1 MHz Frequenz
- Zwei Steckbrücken
- Benutzerhandbuch
Blockdiagramm
Übersicht
