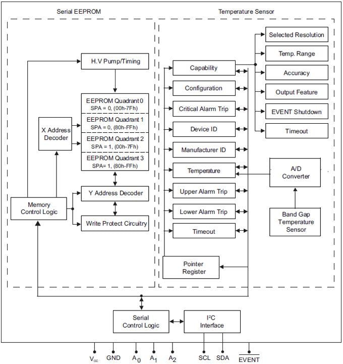
Microchip Technology AT30TSE004A Serial EEPROM & Digital Temp Sensor
Microchip's AT30TSE004A Serial EEPROM & Digital Temperature Sensor is a combination Serial EEPROM and temperature sensor device containing 4096-bits of Serially Electrically Erasable and Programmable Read-Only Memory (EEPROM) organized as 512-bytes of eight bits each. The Serial EEPROM operation is tailored specifically for DRAM memory modules with Serial Presence Detect (SPD) to store a module's vital product data such as the module's size, speed, voltage, data width, and timing parameters. The AT30TSE004A is protocol compatible with the legacy JEDEC TSE2002av specification (2Kbit) devices enabling the AT30TSE004A to be utilized in legacy applications without any software changes. The Serial EEPROM deploys special software commands to allow users to identify and set which half of the memory the internal address counter is located. This special page addressing method used to select the upper or lower half of the Serial EEPROM is the key to the legacy compatibility; however, there is one minor exception to the legacy compatibility as the AT30TSE004A does not support the Permanent Write Protection feature because it was removed from the JEDEC TSE2004a (DDR4) specification. In addition, the Serial EEPROM incorporates a Reversible Software Write Protection (RSWP) feature enabling the ability to selectively write protect any or all of the four 128-byte quadrants. Once the RSWP is set, it can only be reversed by sending a special software command sequence.Features
- Integrated Temperature Sensor (TS) + 4Kbit Serial EEPROM
- JEDEC JC42.4 (TSE2004av) DIMM Serial Presence Detect (SPD) + TS compliant
- Low voltage operation
- Optimized for VCC range of 1.7V to 3.6V
- 2-wire serial interface: I2C Fast Mode Plus (FM+) compatible
- 100kHz, 400kHz, and 1MHz compatibility
- Bus Timeout supported
- Schmitt Trigger, filtered inputs for noise suppression
- Industry-standard green (Pb/Halide-free/RoHS compliant) package options
Block Diagram
Veröffentlichungsdatum: 2014-09-24
| Aktualisiert: 2022-03-24
