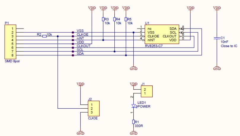
Micro Crystal RV-8263-C7 Evaluation Board
Micro Crystal RV-8263-C7 Evaluation Board is designed to evaluate RV-8263-C7 real-time clock module. The RV-8263-C7 real-time clock module from Micro Crystal incorporates an integrated CMOS circuit together with an XTAL and comes with an I2C bus. Each and every pin is either accessible at test pins 1 to 8 or at the test vias situated around the device.Schematic Diagram
Veröffentlichungsdatum: 2020-01-29
| Aktualisiert: 2024-06-20
