M5Stack U173 QRCode Unit

M5Stack U173 QRCode Unit is an integrated one- or two-dimensional code-scanning unit with a device-side toggle switch that enables switching between I2C and UART communication interfaces. This unit combines a CMOS QR code capture engine with a 640x480 resolution and a bus conversion microcontroller (STM32F030). The U173 QRCode unit includes a built-in buzzer and a lighting LED. The unit can be configured through programming to operate in manual trigger or automatic continuous trigger mode. The U173 unit consists of a QRCode unit and HY2.0-4P (20cm). This QRCode unit is ideal for logistics, retail, and manufacturing sectors where barcode scanning is required.

Features

  • STM32F030F4P6 @32-bit Arm® Cortex-M0 processor
  • 640x480 CMOS sensor
  • White LED illumination
  • Green LED for focusing and aiming
  • Supports 3 types of two-dimensional code and 8 types of one-dimensional code
  • ≥5mil recognition reading accuracy
  • ≥20% print contrast
  • Elevation ±55° and declination ±55° scanning angle
  • Built-in I2C and UART communication interface switch
  • Built-in buzzer sound prompts

Applications

  • Retail
  • Material flow
  • Manufacture

Kit Contents

  • 1 x QRCode unit
  • 1 x HY2.0-4P cable (20cm)

Overview

M5Stack U173 QRCode Unit

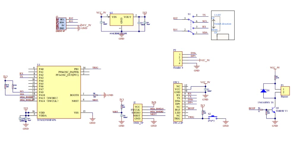
Schematic Diagram

Schematic - M5Stack U173 QRCode Unit

Videos

Veröffentlichungsdatum: 2024-03-25 | Aktualisiert: 2024-04-10