M5Stack M039-V1.1 Stepmotor Driver Module
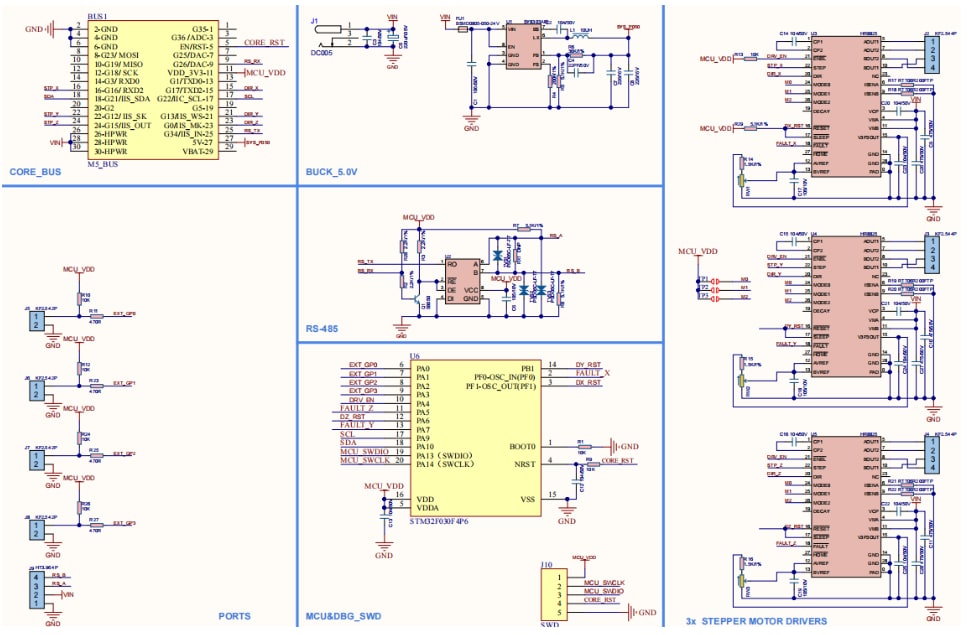
M5Stack M039-V1.1 Stepmotor Driver Module is adapted to M5 main control, using STM32+HR8825 stepper motor drive scheme. This module provides a 3-way bipolar stepper motor control interface. The ESP32 internal signal of the main control connects to the driver chip that realizes the multi-axis motor linkage or independent control. This M039-V1.1 module integrates the STM32F030F4P6 chip as IO expansion, 1 set of driver chips enable control, and provides four sets of input signal terminals. The M039-V1.1 module contains three pads to control the subdivision mode of 3 sets of stepper motors and realize the subdivision adjustment of stepper motors.This M039-V1.1 stepmotor driver module features a triaxial HR8825 stepper motor driver, Arduino, and UIFlow development platform. The M039-V1.1 module operates at 0°C to 40°C temperature range and 9V to 24V input voltage range. This M039-V1.1 module is ideally used in 3D printer, scanner, and CNC engraving machine control.
Features
- STM32F030F4P6@: Arm® 32-bit Cortex™-M0 CPU
- Triaxial HR8825 stepper motor driver
- Suitable for bipolar stepper motors
- Each channel has a current regulation potentiometer and can drive up to 1.5A
- Support multiple subdivision modes, up to 1/32 STEP subdivision
- 4 sets of signal input interface
- PWR485 communication interface (RS485 + 9V to 24V power input)
- Arduino and UIFlow development platform
Specifications
- 9V to 24V input voltage range
- 54.2mm x 54.2mm x 13.2mm dimension
- 3.96P to 4P RS485 terminal block specifications
- 2.54P to 4P motor terminal specifications
- 1.5A maximum drive current for a single channel
- 0°C to 40°C temperature range
Kit Contents
- 1x stepmotor driver v1.1
- 4x 2.54P to 2P terminals
- 3x 2.54P to 4P terminals
- 1x 3.96P to 4P terminals
Applications
- 3D printer
- Scanner
- CNC engraving machine control
- Motion module control
Schematic Diagram
Veröffentlichungsdatum: 2023-08-25
| Aktualisiert: 2023-10-05
