IXYS IX4352NEAU Low-Side-Gate-Treiber
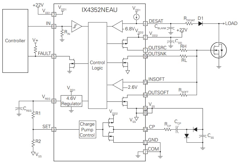
Die Low-Side Gate-Treiber IX4352NEAU von IXYS sind speziell ausgelegt für SiC-MOSFETs und Hochleistungs-IGBTs. Diese Treiber bieten separate Ausgabe von 9 A für Quelle und Senke und ermöglichen eine individuelle Einschalt- und Ausschaltzeitsteuerung bei gleichzeitiger Minimierung der Schaltverluste. Die Gate-Treiber IX4352NEAU verfügen über einen Negativladungsregler, der eine vom Benutzer wählbare negative GATE-Treibervorspannung bereitstellt. Diese Treiber verfügen über Schaltung zur Entsättigungserkennung, die einen Überstromzustand des SiC-MOSFETs erkennt. Die Gate-Treiber IX4352NEAU sind gemäß AEC-Q100 qualifiziert für Klasse 1 und in einem thermisch optimierten, schmalen 16-poligen SOIC-Gehäuse erhältlich. Typische Applikationen umfassen on-Board-Ladegeräte, DC/DC Wandler, Ladestationen für Elektrofahrzeuge, Motorsteuerungen und Wechselrichter.Merkmale
- Separate 9 A Spitzenquellen- und Ableitvorrichtung
- AEC-Q100-qualifiziert
- Betriebsspannungsbereich: VDD - V SS bis zu 35 V
- ±2 kV Human Body Model (HBM) ESD-Klassifizierung 2
- Interner Ladungspumpenregler für wählbare negative Gate-Ansteuerungsvorspannung
- Desaturierungserkennung mit Soft-Shutdown-Sink-Treiber
- TTL- und CMOS- kompatibler Eingang
- Unterspannungssperre (UVLO)
- Überhitzungsschutz
- Open-Drain-Fehlerausgang
- -40 °C bis 125 °C Betriebstemperaturbereich
Applikationen
- On-board-Ladegeräte
- DC/DC-Wandler
- Ladestationen für Elektrofahrzeuge
- Motorsteuerungen
- Wechselrichter
Videos
Typische Applikations-Schaltung
Mechanisches Diagramm
Veröffentlichungsdatum: 2025-08-28
| Aktualisiert: 2025-12-19
