Infineon Technologies TLS805B1LDV50 Demonstrationsboard
Das Infineon Technologies TLS805B1LDV50 Demonstrationsboard ist zur Evaluierung des TLS805B1LD Low-Dropout-Linear-Spannungsreglers mit einem großen Eingangsspannungsbereich von 2,75 V bis 42 V ausgelegt. Dieses Bauteil mit einem extrem niedrigen Ruhestrom von 5,5 μA eignet sich für Fahrzeuganwendungen oder andere Versorgungssysteme, die dauerhaft mit der Batterie verbunden sind. Der TLS805B1LD Regler ist eine Ausführung mit festem 5-V-Ausgang und einer Genauigkeit von 2 %. Das TLS805B1LDV50 Demonstrationsboard verfügt über eine niedrige Dropout-Spannung von 100 mV, wenn der Ausgangsstrom 50 mA beträgt. Dieses Demonstrationsboard eignet sich zur Versorgung von Automotive-Systemen, die während des Anlassens betrieben werden müssen.Merkmale
- Extrem niedriger Ruhestrom von 5,5 μA
- Großer Eingangsspannungsbereich: 2,75 V bis 42 V
- Ausgangsstromkapazität von bis zu 50 mA
- Stromverbrauch im Ausschaltmodus von weniger als 1 μA
- Niedrige Dropout-Spannung von 100 mV (typisch) bei 50 mA
- Ausgangsstrombegrenzungsschutz
- Übertemperatur-Abschaltung
- Großer Temperaturbereich
- Ein-/Aus-Freigabe
- Erhältlich im PG-TSON-10-Gehäuse
- Umweltfreundliches Produkt (RoHS-konform)
- Nach AEC qualifiziert
Blockdiagramm
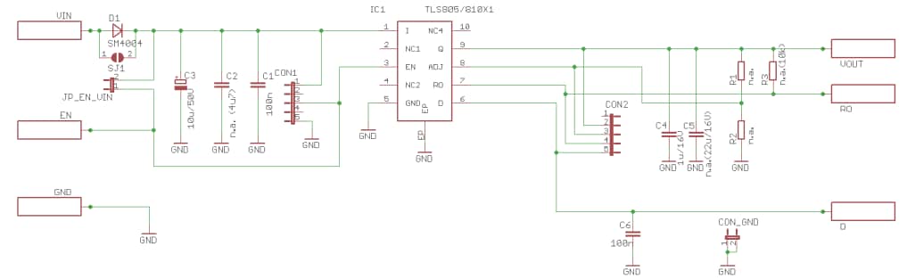
Schaltplan
Additional Resouce
Veröffentlichungsdatum: 2019-12-16
| Aktualisiert: 2024-01-22
