Infineon Technologies TLS710B0EJ Demonstrationsboard
Das Infineon Technologies TLS710B0EJ Demonstrationsboard ist zur Evaluierung des TLS710B0 Low-Dropout-Linear-Spannungsreglers für einen Laststrom von bis zu 100 mA ausgelegt. Dieses TLS710B0 Bauteil mit einem typischen Ruhestrom von 40 μA ist die ideale Lösung für Systeme, die einen sehr niedrigen Betriebsstrom erfordern. Der TLS710B0 Regler verfügt über eine sehr niedrige Dropout-Spannung von 250 mV, wenn der Ausgangsstrom weniger als 100 mA beträgt.Das TLS710B0EJ Demonstrationsboard verfügt über einen großen Eingangsspannungsbereich von 4 V bis 40 V und unterstützt Startspannungsapplikationen. Zu den typischen Applikationen gehören Automotive-Universal-ECUs, Karosseriemodule und -Gateways, raue Umgebungen, Zweirad-ECUs, Infotainment, Alarm und Dashboards.Merkmale
- Großer Eingangsspannungsbereich: 4 V bis 40 V
- Ausgangsspannung: 5 V
- Ausgangsspannungsgenauigkeit: ±2 %
- Ausgangsstrom: bis zu 100 mA
- Niedrige Dropout-Spannung von 250 mV (typisch) bei 100 mA Ausgangsstrom
- Geringe Stromaufnahme von 40 µA
- Stabil mit einem kleinen Ausgangskondensator von 1 μF
- Großer Temperaturbereich von -40 °C bis +150 °C
- Umweltfreundliches Produkt (RoHS-konform)
- Nach AEC qualifiziert
Applikationen
- Automotive-Universal-ECUs
- Zweirad-ECUs
- Karosseriemodule und -Gateways
- Infotainment
- Alarm
- Dashboard
Blockdiagramm
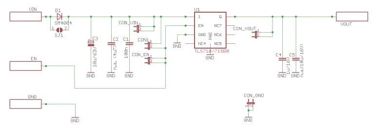
Schaltplan
Veröffentlichungsdatum: 2019-12-13
| Aktualisiert: 2024-01-22
