Infineon Technologies TLF50281EL Demonstrationsboard
Das Infineon Technologies TLF50281EL Demonstrationsboard ist zur Evaluierung des Betriebsverhaltens des TLF50281EL Abwärtswandlers ausgelegt. Dieses Demonstrationsboard ist mit dem TLF50281EL für eine feste Ausgangsspannung von 5 V ausgestattet. Das TLF50281EL Demonstrationsboard bietet die Möglichkeit zur Änderung der Schaltung. Dieses Demonstrationsboard wird in einem Versorgungsspannungsbereich von 13,5 V bis 40 V betrieben und bietet einen maximalen Ausgangsstrom von 500 mA.Merkmale
- Evaluiert das Betriebsverhalten des TLF50281EL Abwärtswandlers
- Mit dem TLF50281EL für eine feste Ausgangsspannung von 5 V ausgestattet
- Bietet die Möglichkeit, die Schaltung zu ändern
- Versorgungsspannungsbereich: 13,5 V bis 40 V
- Maximaler Ausgangsstrom von 500 mA
Verbindungen - Übersicht
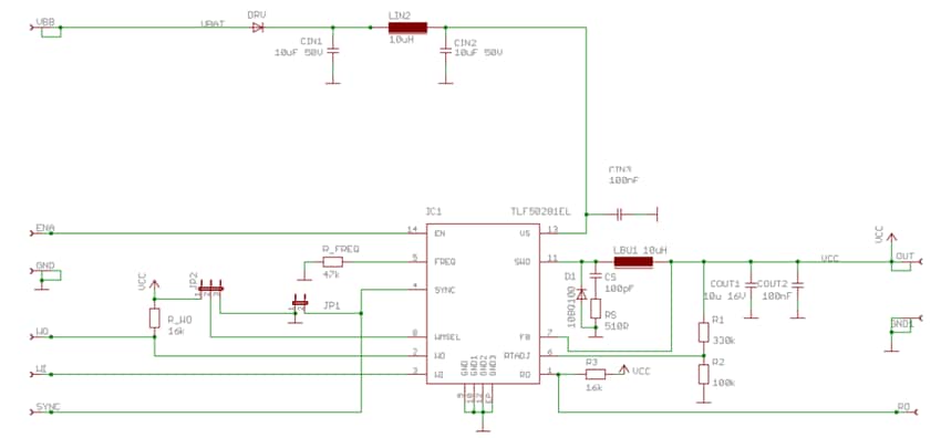
Schaltplan
Additional Resource
Veröffentlichungsdatum: 2019-12-16
| Aktualisiert: 2024-01-19
