Infineon Technologies TLE8457 LIN-LDO-Demoboard
Das Demoboard TLE8457 LIN-LDO von Infineon Technologies eignet sich für die Evaluierung des LIN-LDO TLE8457x von Infineon in DSO-8- und winzigen TSON-8-Gehäusen. Dieses Demonstrationsboard bietet eine Simulation von Stromversorgungsausfällen und verschiedenen Betriebsmodi. Das Board TLE8457 LIN-LDO verfügt über eine SMD-Montage und eine Bus-Topologie. Es kann in einem Versorgungsspannungsbereich von von 12 V bis 16 V betrieben werden und bietet einen Ausgangsspannungsbereich von 3,3 V bis 5,5 V. Das Board TLE8457 LIN-LDO eignet sich hervorragend für Fahrzeuganwendungen, Elektromobilität, Motorsteuerung und Motorantriebe, Motorräder, E-bikes, kleine E-Fahrzeuge, Nutzfahrzeuge und Baufahrzeuge.Merkmale
- SMD-Montage
- Versorgungsspannungsbereich: 12 V bis 16 V
- Ausgangsspannungsbereich: 3,3 V bis 5,5 V
- TSON-8- und DSO-8-Gehäuse
Applikationen
- Fahrzeuganwendungen
- Nutz-, Bau- und Landwirtschafts-Fahrzeuge (CAV)
- Elektromobilität
- Motorsteuerung und -antriebe
- Motorräder, E-Bikes und kleine E-Fahrzeuge
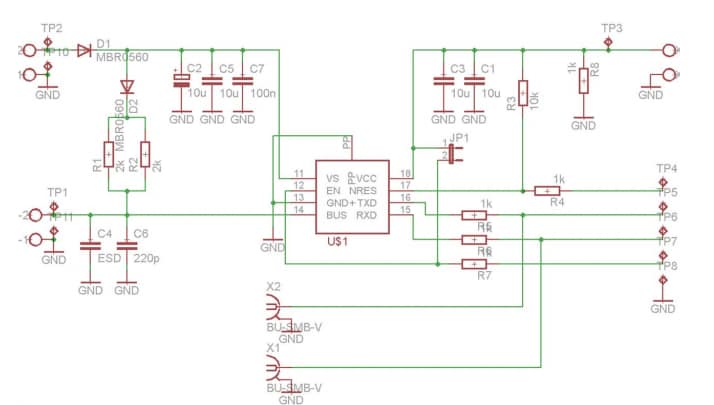
Schaltplan
Veröffentlichungsdatum: 2020-01-09
| Aktualisiert: 2024-09-18
