Infineon Technologies TDA3880x Synchrone 6-A-Abwärtsregler
Infineon Technologies TDA3880x synchrone 6-A-Abwärtsregler sind vollständig integrierte DC/DC-Abwärtsregler mit hohem Wirkungsgrad. Diese Bauteile verwenden ein schnelles COT-Steuerschema (Constant On-Time), das den Designaufwand vereinfacht und ein schnelles Steuerverhalten während der Transienten ermöglicht, während gleichzeitig eine ausgezeichnete Leitungs-/Lastregelung aufrechterhalten wird. Die TDA3880x Regler können über einen großen Eingangsspannungsbereich von 2,7 V bis 16 V mit einer externen Vorspannungsversorgung betrieben werden.Die vielseitigen TDA3880x Regler bieten Schaltfrequenzen, die von 600 kHz, 1,1 MHz und 2 MHz wählbar sind, eine programmierbare Strombegrenzung und Soft-Start-Zeiten mit einem minimum von 1 ms (TDA38806) oder 1,5 ms (TDA38807), einen erzwungenen kontinuierlichen Leitungsmodus (FCCM) und einen Dioden-Emulationsmodus (DEM). Der TDA3880x von Infineon unterstützt eine Spannungsverfolgung mit einem externen Referenzeingang. Darüber hinaus verfügen die Bauteile über wichtige Schutzfunktionen, wie z. B. Vorspannungs-Inbetriebnahme, thermisch kompensierte Strombegrenzung, Über-/Unterspannungsschutz und thermische Abschaltung, um im Fall von Fehlerbedingungen die erforderliche Sicherheit auf Systemebene zu bieten. Die TDA3880x sind in einem QFN-14-Standardgehäuse (2 mm x 3 mm) erhältlich und arbeiten über einen breiten Temperaturbereich von -40 °C bis +125 °C.
Merkmale
- Breiter Eingangsspannungsbereich
- 4 V bis 16 V mit interner Vorspannung
- 2,7 V bis 16 V mit externem VCC (3,3 V)
- Präzisions-Referenzspannung
- 0,6 V ±0,5 % für TDA38806
- 0,9 V ±0,5 % für TDA38807
- Stabil mit Keramik-Ausgangskondensatoren
- Keine externe Kompensation
- Optionaler erzwungener kontinuierlicher Leitungsmodus und Diodenemulation für einen verbesserten Wirkungsgrad bei geringer Last
- Wählbare Schaltfrequenzoptionen: 600 kHz, 1.100 kHz und 2 MHz
- Programmierbare Soft-Start-Zeit und verbesserter Vorspannungsstart
- Mindestens 1 ms für TDA38806
- Mindestens 1,5 ms für TDA38807
- Spannungsverfolgung mit externem Referenzeingang
- Programmierbare Überstromschutzbegrenzung mit interner thermischer Kompensation
- Freigabeeingang mit Spannungsüberwachungsfunktion
- Power-Good-Ausgang
- Schutz
- Nicht-verriegelter OCP, UVP, thermische Abschaltung und Latch-Off-OVP für TDA38806
- Latch-Off-OCP, UVP, thermische Abschaltung und OVP für TDA38807
- -40 °C bis +125 °C Betriebstemperaturbereich
- Kleines 2 mm x 3 mm QFN-14-Gehäuse
- Bleifrei, RoHS-konform und Halogen-frei
- Qualifiziert für Industrieapplikationen gemäß den relevanten Tests von JEDEC47/20/22
Applikationen
- Server
- Speicherapplikationen
- Telekommunikation und Datenübertragung
- Verteilte Point-of-Load-Leistungsarchitekturen (POL)
- 48 V Leistungsverteiler
- Industrielle PCs
Applikations-Schaltung
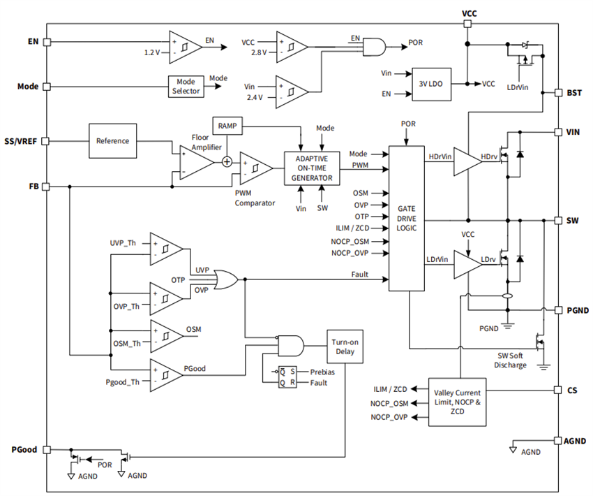
TDA38806 Blockdiagramm
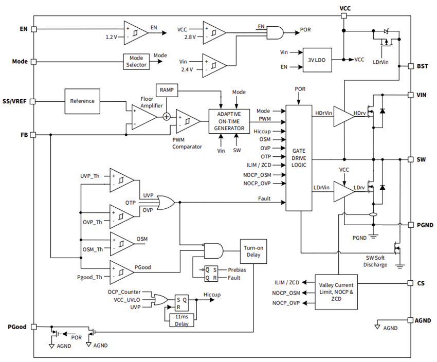
TDA38807 Blockdiagramm
