Infineon Technologies PROFET™+2 BTS7080 12 V-Evaluierungsboard
Das PROFET™+2 BTS7080 12 V-Evaluierungsboard (SCHILDBTS70802EPZTOBO1) von Infineon Technologies ist eine Demonstrationsplattform für die geschützten PROFET+2-High-Side-Leistungsschalter. Das Evaluierungsboard ist für die Handhabung aller Bauteile der PROFET+2 12 V-Grade0-Produktfamilie ausgelegt und enthält das BTS7080-2EPZ PROFET+2 -Bauelement in einem PG-TSDSO-14-Gehäuse. Das Evaluierungsboard ist in der Lage, ohmsche, kapazitive und/oder induktive Lasten zu anzusteuern.Merkmale
- BTS7080-2EPZ PROFET+2-Bauelement in einem PG-TSDSO-14-Gehäuse
- ReverseON für eine geringe Verlustleistung bei Umpolung
- Absolute und dynamische Temperaturbegrenzung mit gesteuertem Neustart
- Überstromschutz (Auslösung) mit intelligenter Verriegelung
- Unterspannungsabschaltung
- Überspannungsschutz mit externen Komponenten
- Proportionale Laststrommessung
- Offener Lastkreis im EIN- und AUS-Zustand
- Kurzschlussfestigkeit zu Masse und Batterie
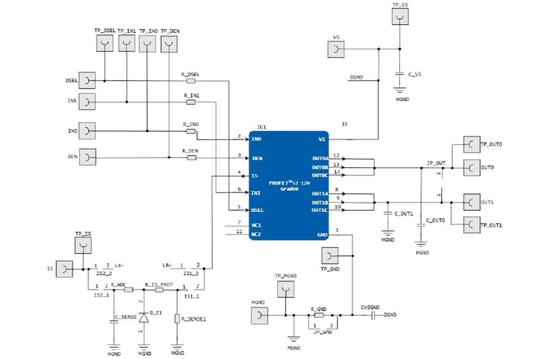
Schaltschema
Veröffentlichungsdatum: 2020-05-20
| Aktualisiert: 2024-10-24
