Infineon Technologies PROFET™ Load Guard 12-V-High-Side-Schalter
Die PROFET™ Load Guard 12-V-High-Side-Schalter von Infineon Technologies bieten maximale Lastflexibilität für eine Mehrfachstromverteilung, die mit Schutzfunktionen und verbesserten Diagnosefähigkeiten überzeugt. Die High-Side-Schalter sind mit einstellbaren Überstromgrenzen ausgestattet, um hochzuverlässige System zu schützen. Diese Funktionen sorgen dafür, dass PCB-Spuren, Steckverbinder und Lasten im Falle eines Kurzschlusses nach Masse geschützt sind. Die Schalter verfügen über einen kapazitiven Lastschaltungsmodus, um große kapazitive Lasten zu laden und Stromspitzen während des Einschaltens von Kondensatoren zu reduzieren. Das Bauteil befasst sich mit verschiedenen Anwendungsfällen für eine intelligente Leistungsverteilung, darunter Lastversorgungsschutz, Kabelschutz und Stromversorgungsschutz.Die PROFET™ Load Guard 12-V-High-Side-Schalter werden in einem PG-TSDSO-14-Gehäuse mit einem Sperrschicht-Betriebstemperatur-Bereich von -40 °C bis 150 °C angeboten.
Merkmale
- Kapazitiver Lastschaltungsmodus, um große kapazitive Lasten im sicheren Betriebsbereich zu laden
- Für den Automobilbereich qualifiziert gemäß AEC Q100 Grade1 und ISO 26262-ready
- Diagnose:
- Proportionaler Laststromsensor
- Offene Last im EIN- und AUS-Zustand
- Kurzschluss nach Masse und Batterie
- Schutzfunktionen:
- Einstellbare Überstrom-Beschränkung über externen Widerstand
- Absoluter und dynamischer Temperaturschutz mit Neustartsteuerung
- Einschaltfunktion bei Gegenstrom (InverseON)
Applikationen
- Steuerung von ohmschen, induktiven und kapazitiven Lasten mit Strom bis zu 2 A
- FAS- und AD-Module, darunter Kameras, Radar-Module, Ultraschall-Module und LiDAR-Module
- Kommunikationsmodule, darunter Antennen, BLUETOOTH®, V2X und WLAN®
- Ersetzt elektromechanische Relais, Sicherungen und diskrete Schaltungen
- Schutz der Netzversorgung, der Lastversorgung und der Leitungen
- Hauptschalter für die ECU-Stromversorgung
- Sensor-Heizelemente
- Zukünftige Stromverteilungsarchitekturen
Technische Daten
- 3 V Mindest-Betriebsspannung (VS (OP))
- 2,7 V Mindest-Kaltstart-Betriebsspannung (VS (UV))
- 28 V maximale Betriebsspannung (VS)
- 35 V Mindest-Überspannung Schutz (VDS(CLAMP) _ 25)
- 0,5 µA maximaler Strom im Schlafmodus (IVS(SLEEP) _ 85)
- 4,5 mA maximaler Betriebsstrom (IGND(ACTIVE))
- 90 mΩ typischer Einschaltwiderstand ((RDS(ON)_25)
- 180 mΩ maximaler Einschaltwiderstand (RDS(ON)_150)
- 2 A Nennlaststrom (IL(NOM))
- 1000 typisches Stromerkennungsverhältnis (kILIS)
- 0,38 A bis 4,34 A einstellbare Überstrombegrenzung (ILIM)
- -40 °C bis +150 °C Sperrschicht-Betriebstemperaturbereich (TJ)
- 4,9 mm x 3,9 mm PG-TSDSO-14-Gehäuse
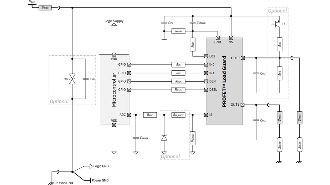
Typisches Applikationsdiagramm
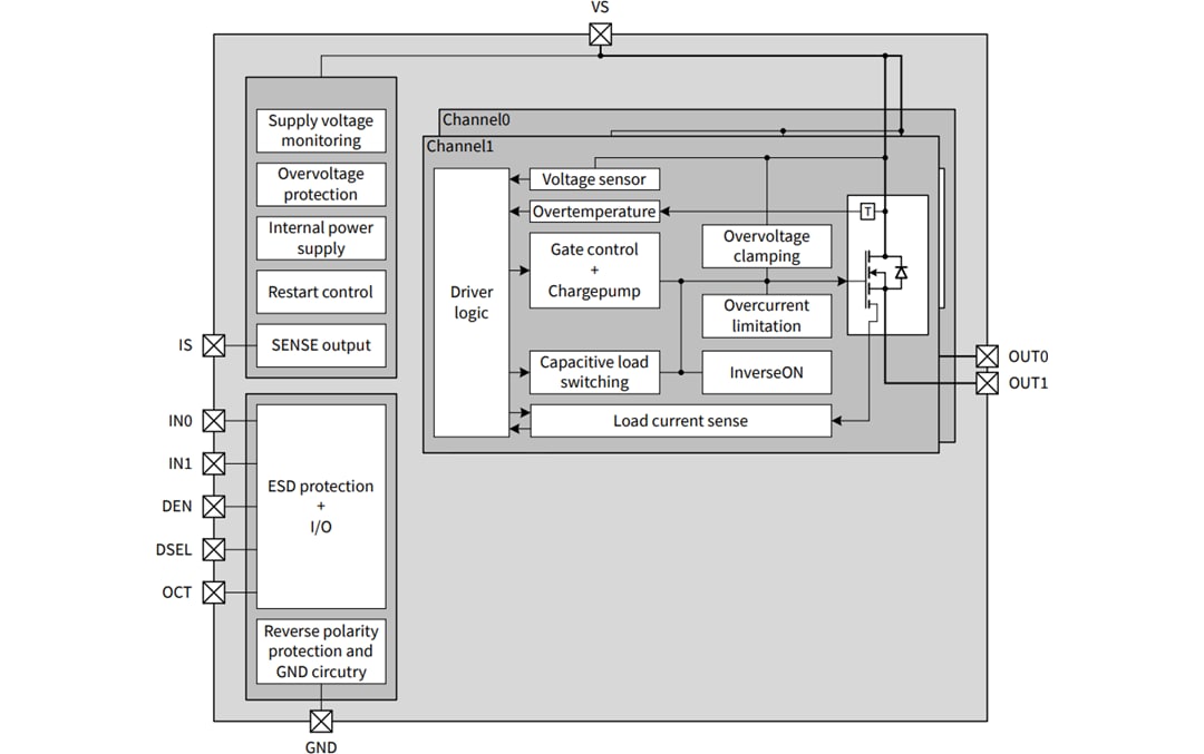
Blockdiagramm
Veröffentlichungsdatum: 2022-02-28
| Aktualisiert: 2023-01-13
