Infineon Technologies DG_48V_SWITCH_KIT Evaluierungsboard

Das Evaluierungsboard DG_48V_SWITCH_KIT von Infineon Technologies ist ein 48-V-Trennschalter-Demoboard mit 80-V-OptiMOS™ -5-Dual-Gate-MOSFETs. Diese Karte kann aktiv geklemmt werden, um die induktive Energie des Kabelbaums abzuleiten. Die dualen Gate-MOSFETs arbeiten im linearen Modus, um die Robustheit bei Kurzschlüssen zu erhöhen. Typische Applikationen sind Stromverteilung, Batteriemanagement und elektrisch beheizte Katalysatoren.

Merkmale

  • Schnelle gepulste Kondensatorladung
  • Kein separater Vorladepfad erforderlich
  • Aktives Klemmen möglich
  • Betrieb im linearen Modus
  • Erhöhte Kurzschlussfestigkeit
  • Ideal für 48 V Trennschalter-Applikationen
  • Beschleunigung der Kondensatorladung
  • Senkung der Systemkosten

Applikationen

  • Stromverteilung
  • Batteriemanagement
  • Elektrisch beheizter Katalysator

Bauelemente

  • IAUTN08S5N012L dualer Gate-MOSFET 80 V
  • IAUT300N08S5N012 freilaufender MOSFET
  • 2ED4820-EM 48 V High-Side-Treiber

Übersicht

Infineon Technologies DG_48V_SWITCH_KIT Evaluierungsboard

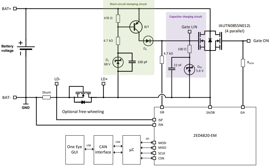
Schaltplan

Schaltplan - Infineon Technologies DG_48V_SWITCH_KIT Evaluierungsboard
Veröffentlichungsdatum: 2025-02-05 | Aktualisiert: 2025-03-18