Infineon Technologies BTS3050EJ Demonstrationsboard

Das Infineon Technologies BTS3050EJ Demonstrationsboard ist zur Evaluierung der Funktionen und des Betriebsverhaltens der BTS3050EJ hochintegrierten temperaturgeschützten MOSFET-Schalter (HITFET™) ausgelegt. Dieses Demonstrationsboard besteht aus zwei LEDs, die das STATUS-Signal und die Versorgung der umliegenden Schaltung anzeigen. Das BTS3050EJ Demonstrationsboard verfügt über eine integrierte programmierbare Drucktaste und eine Diagnosefunktion. Dieses Demonstrationsboard ist in der Lage, eine ohmsche, kapazitive oder induktive Last von 12 V anzusteuern und ist mit dem Arduino/XMC1100 Boot-Kit kompatibel. Das BTS3050EJ Demonstrationsboard ist RoHS-konform und wird in einem Versorgungsspannungsbereich von 6 V bis 31 V betrieben.

Merkmale

  • Evaluiert die Funktionen und das Betriebsverhalten der BTS3050EJ HITFET™-Schalter
  • Zwei LEDs, die das STATUS-Signal anzeigen
  • Integrierte programmierbare Drucktaste
  • Diagnosefunktion
  • Arduino/XMC1100 Boot-Kit-kompatibel
  • Treibt eine ohmsche, kapazitive oder induktive Last von 12 V an
  • RoHS-konform
  • Versorgungsspannungsbereich: 6 V bis 31 V

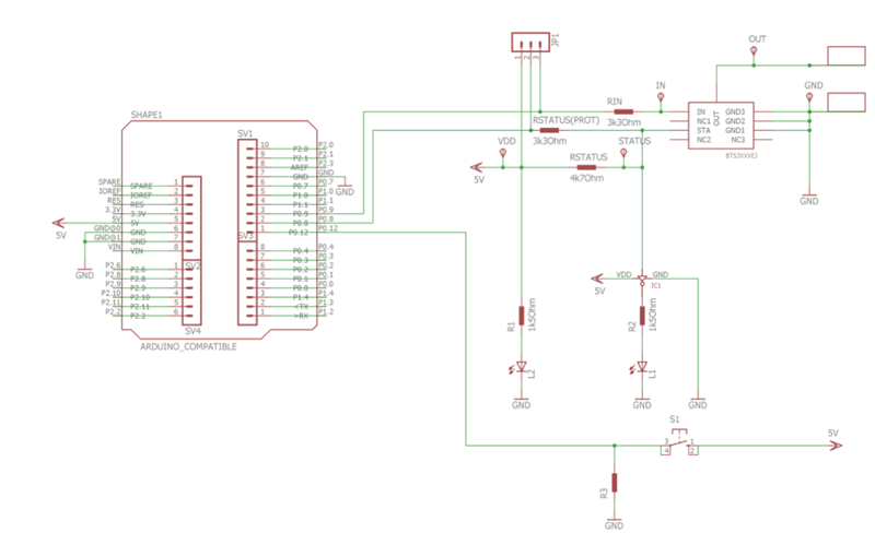
Schaltplan

Schaltplan - Infineon Technologies BTS3050EJ Demonstrationsboard
Veröffentlichungsdatum: 2019-12-10 | Aktualisiert: 2024-01-23