Infineon Technologies BTN7030-1EPA NovalithIC™ Lite-Halbbrücke
Die BTN7030-1EPA NovalithIC ™ Lite-Halbbrücke von Infineon Technologies ist mit SMART7-Technologie integriert und bietet Schutz- und Diagnosefunktionen. Diese Halbbrücke verfügt über die Einschaltfähigkeit während Sperrstromzustand (InverseON), Temperaturbegrenzung mit intelligenter Verriegelung, Unterspannungsabschaltung und Querstromschutz. Die BTN7030-1EPA Halbbrücken-Diagnosefunktionen umfassen eine anteilige Laststrommessung für High-Side-Lastströme, offene Laste im EIN-/AUS-Zustand und Kurzschluss zu Masse oder Batterie. Die BTN7030-1EPA Halbbrücke eignet sich hervorragend für den Einsatz in Elektromechanik-Relais, Sicherungen, diskreten Schaltungen, Antriebsmotoren, Solenoide und Strommess-Diagnoseapplikationen, die für Motor- und Magnetapplikationen optimiert sind.Merkmale
- Low-Side- und High-Side-Schalter in einer Halbbrückenkonfiguration
- Diagnosefunktionen und Embedded-Schutzfunktionen
- Teil der NovalithIC™-Produktfamilie
- Einschaltfähigkeit während Sperrstromzustand (InverseON)
- Umweltfreundliches Produkt (RoHS-konform)
- Schutzfunktionen:
- Temperaturbegrenzung mit intelligenter Verriegelung
- Überstromschutz (Auslösung) mit intelligenter Verriegelung für sowohl die Low-Side- als auch die High-Side-Endstufe
- Unterspannungsabschaltung
- Querstromschutz
- Diagnosefunktionen:
- Anteilige Laststrommessung für High-Side-Lastströme
- Offene Last im EIN- und AUS-Zustand
- Kurzschluss zu Masse und Batterie
Applikationen
- Ersetzt elektromechanische Relais, Sicherungen und diskrete Schaltungen
- Geeignet für den Antrieb von Motoren und Solenoiden mit einer maximalen Induktivität von 3 mH bei maximalem Strom
- Temperaturabhängiger Überlast-Erkennungsstrom mit minimal 17 A (TJ < 75 °C), minimal 15 A (TJ = 125 °C), und minimal 14 A (TJ = 150 °C)
- Strommessdiagnose, optimiert für Motor- und Solenoidapplikationen
Blockdiagramm
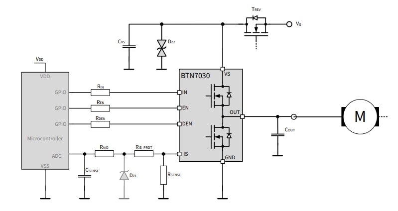
Typische Applikation - Diagramm
Veröffentlichungsdatum: 2021-02-20
| Aktualisiert: 2024-06-06
