Infineon Technologies Infineon BGT24Mxx Silizium-Germanium-MMICs
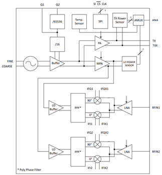
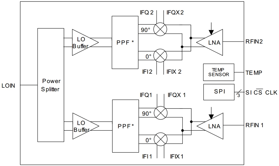
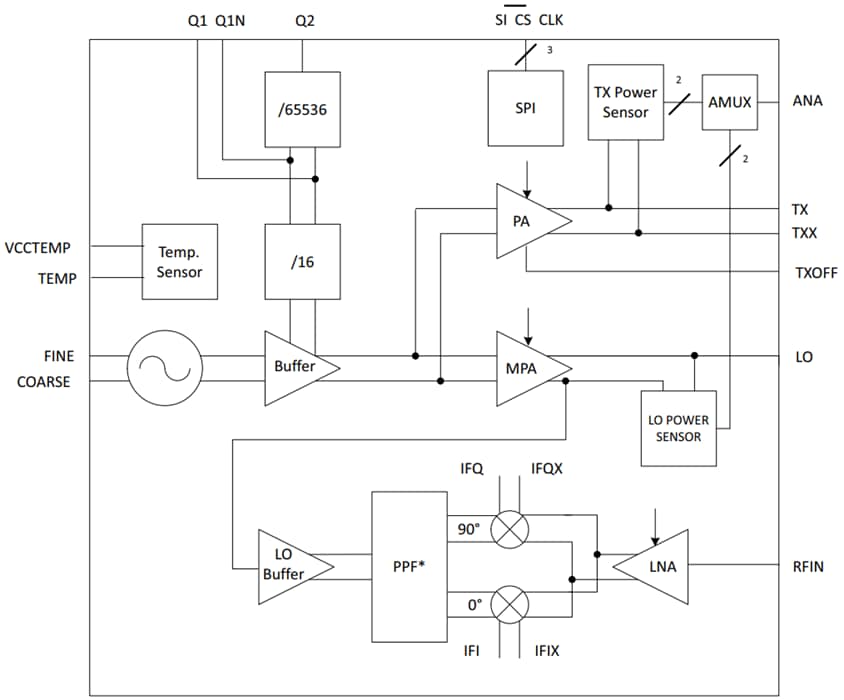
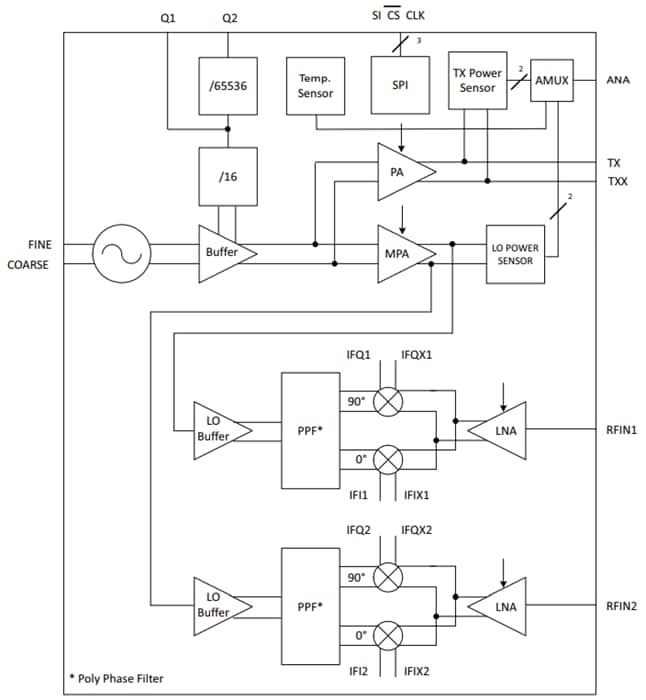
Die Infineon BGT24Mxx Silizium-Germanium-MMICs gehören zu der am höchsten integrierten 24GHz ISM-Band Radar-Transceiver-Familie, die sich derzeit auf dem Markt befindet. Sie spart ~30% Leiterplattenfläche im Vergleich zu diskreten Anordnungen. Infineon bietet 3 verschiedene Komponenten, die BGT24MTR11, die einen Sende- und einen Empfängerkanal kombiniert, die BGT24MTR12, die einen Sende- und 2 Empfängerkanäle umfasst und die BGT24MR2, die aus einem Chip mit 2 Empfängerkanälen besteht und mit beiden Chipsätzen kombinierbar ist. Ein RC-Mehrphasenfilter (PPF) wird für die LO-Quadraturphase genutzt. Die Schaltung wird mit der 0,18μm SiGe:C-Technik mit einer Abschaltfrequenz von 200GHz hergestellt. Jedes Bauteil ist in einem 32-poligen bleifreien RoHS-konformen VQFN-Gehäuse untergebracht.Infineon offers 3 different components, the BGT24MTR11 which combines one Transmit- and one Receive channel, the BGT24MTR12 which comprises one Transmit- and 2 Receive channels, and the BGT24MR2, a chip with 2 Receive channels, combinable with both chipsets. An RC polyphase filter (PPF) is used for LO quadrature phase generation. The circuit is manufactured in a 0.18μm SiGe:C technology offering a cutoff frequency of 200GHz. Each device is packaged in a 32 pin leadless RoHs compliant VQFN package.
Merkmale
- 24GHz ISM band transceiver MMIC
- BGT24MTR11 - one transmit, one receive channel
- BGT24MTR12 - one transmit, two receive channels
- BGT24MR2 - two receive channels
- Gilbert based homodyne quadrature receiver (dual for BGT24MR2)
- Low noise figure NFSSB
- BGT24MTR11, BGT24MTR12 - 12dB
- BGT24MR2 - 11db
- 26dB High conversion gain
- -12dBm High 1dB input compression point
- Single supply voltage 3.3V
- Low power consumption
- BGT24MTR11, BGT24MTR12 - 500mW
- BGR24MTR2 - 300mW
- 200GHz bipolar SiGe:C technology b7hf200
- Fully ESD protected device
- VQFN-32-9 leadless plastic package incl . LTI feature
- Pb-free (RoHS compliant) package
- Power Supply
- Via Micro-USB connector in USB device mode
- Via external power supply 8V to 36V
- Via RTC backup battery
Applikationen
- Police speed meters
- Street lighting projects
- Intelligent door openers
- Tank level meters
- Motion detectors
- Intruder alarms
Videos
Veröffentlichungsdatum: 2015-03-04
| Aktualisiert: 2024-06-13
