Infineon Technologies 1ED44176N01F EiceDRIVER

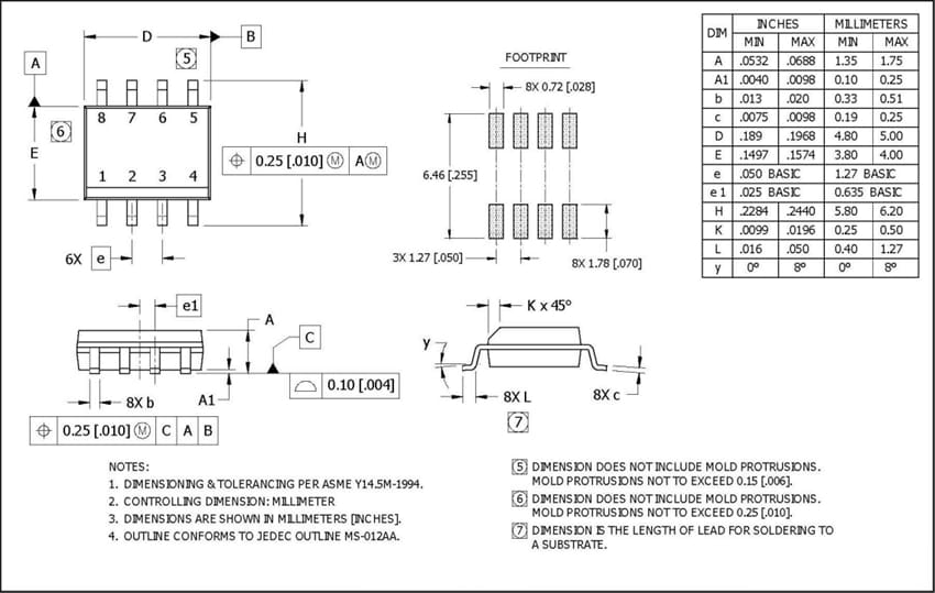
Der 1ED44176N01F EiceDRIVER von Infineon Technologies ist ein nicht invertierender 25V-Einkanal-Low-Side-Gate-Treiber für MOSFET und IGBT (Bipolartransistor mit isolierter Gate-Elektrode) mit 0,8A-Quellen- und 1,75A-Senkenströme in einem kleinen 8-Pin-PG-DS08-Gehäuse.

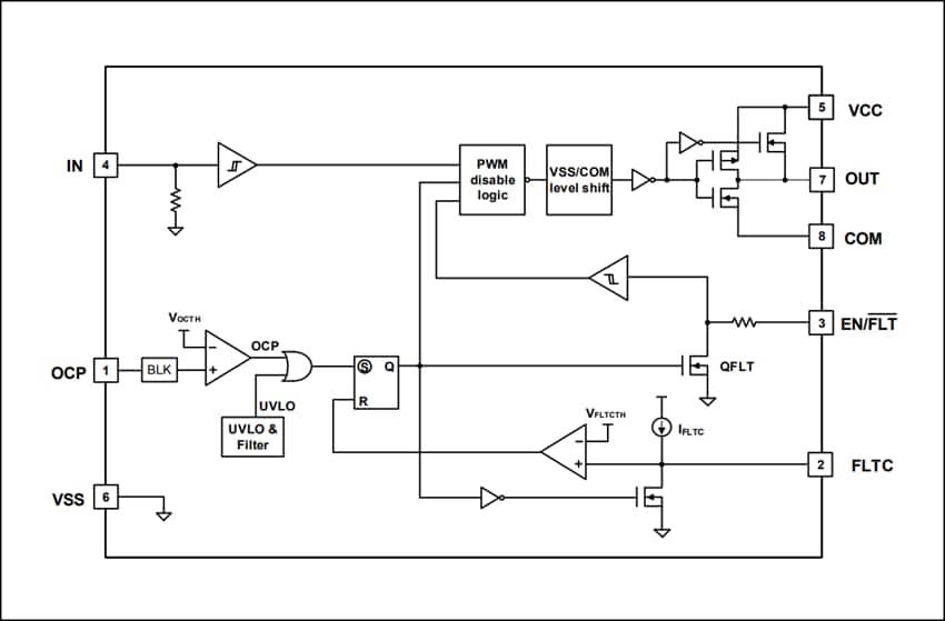
Der Überstromschutz für den 1ED44176N01F wird über eine Strommessung mit einem Komparator und mehreren Widerstände und Kondensatoren implementiert. Der 1ED44176N01F EiceDRIVER bietet durch die Integration des Komparators Kosten- und Platzeinsparungen. Dieser Low-Side-Gate-Treiber nutzt die Latch-feste CMOS-Technologie von Infineon, um eine robuste monolithische Bauweise und gleichzeitig eine hohe Genauigkeit bei der Fehlermeldung mit einer Schwellenwert-Toleranz des OCP (Überstromschutz) von ±5 % zu ermöglichen. Darüber hinaus kombiniert der 1ED44176N01F die Fehlerausgangs- und Freigabefunktionen auf einem einzelnen Pin und reduziert somit die Platz- und Systemanforderungen weiter.

Merkmale

  • Integrierter Überstromschutz sowie Einzel-Pin-Fehlerausgangs- und Freigabefunktion bieten potentielle Platz- und Kosteneinsparungen.
  • OCP-Toleranz von ±5 % bietet eine genaue Messung
  • Flexible Fehler-Löschzeit-Einstellung
  • Unterspannungssperre bietet Schutz bei niedriger Versorgungsspannung
  • Überstromschwellenwert von 0,5 V mit einer genauen Toleranz von ±5 %
  • Überstromerkennung mit positivem Spannungseingang
  • Einzel-Pin für Fehlerausgang und Freigabe
  • Programmierbare Fehlerbeseitigungszeit
  • Unterspannungssperre
  • CMOS-Schmitt-Trigger-Eingänge
  • Kompatibel mit einer Eingangslogik von 3,3 V, 5 V und 15 V
  • Ausgang ist in Phase mit dem Eingang
  • Separate Logik- und Leistungs-Erdung
  • 2 kV ESD-HBM
  • 8-Pin-PG-DSO8-Industriestandard-Gehäuse
  • RoHS-konform

Technische Daten

  • Kanäle: 1.0
  • Konfiguration: Low-Side
  • Eingangs-VCC: 12,7 V bis 20,0 V
  • Isolationstyp: nicht isoliert
  • Ausgangsstrom (Senke): 1,23 A bis 1,75 A 
  • Ausgangsstrom (Quelle): 0,56 A bis 1,23 A
  • Ausschalt-Laufzeitverzögerung: 50,0 ns bis 95,0 ns
  • Ausschalt-Laufzeitverzögerung: 50,0 ns bis 95,0 ns
  • UVLO-Eingang (Aus): 10,7 V bis 12,2 V, 11,4 V typisch
  • UVLO-Ausgang (Aus): 10,7 V bis 12,2 V, 11,4 V typisch
  • Spannungsklasse: 25,0 V
  • Betriebstemperatur: -40 °C bis +125 °C

Applikationen

  • Digital gesteuerte PFC
  • Klimaanlagen und HLK
  • Haushaltsgeräte
  • Industrieapplikationen
  • Universal-Low-Side-Gate-Treiber für einendige Topologien

Blockdiagramm

Infineon Technologies 1ED44176N01F EiceDRIVER

Gehäuseabmessungen

Infineon Technologies 1ED44176N01F EiceDRIVER
Veröffentlichungsdatum: 2018-11-02 | Aktualisiert: 2022-09-02