Epson Timing RX8900CE Real-Time Clock Modules
Epson Timing RX8900CE Real-Time Clock Modules offer a 2.5V to 5.5V interface voltage range and I2C-Bus interface type. RX8900CE modules feature a built-in, frequency-adjusted 32.7kHz crystal unit and DTCXO and multiple functions, including an auto power switch, clock output, wakeup timer, alarm, and temperature sensing. Epson Timing RX8900CE Real-Time Clock Modules operate in a -40°C to +85°C temperature range.Features
- Auto power switch function
- Clock output function
- Wakeup timer function
- Alarm function
- Temperature sensing function
- Auto-repeat wakeup timer interruption
Specifications
- 2.5V to 5.5V interface voltage range
- I2C-Bus interface type
- Selectable output frequency (32.7kHz, 1024Hz, 1Hz)
- 1.5µA maximum current consumption
- -40°C to +85°C operating temperature range
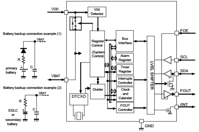
Block Diagram
Veröffentlichungsdatum: 2022-04-06
| Aktualisiert: 2022-04-29
