Infineon Technologies EVAL-S26HL512T SEMPER™ HYPERBUS™ Speichermodul
Das SEMPER™ -HYPERBUS™ -Speichermodul EVAL-S26HL512T von Infineon Technologies ist ein kostengünstiges Pmod-kompatibles Speichermodul, das einen 512-Mb-3,3-V-SEMPER-HYPERBUS-NOR-Flash-Speicher (S26HL512T) integriert. Dieses Speichermodul ermöglicht die schnelle und einfache Integration des SEMPER-NOR-Flash von Infineon Technologies in jedes Entwicklungskit.Merkmale
- Unterstützt HYPERBUS oder SPI mit 3,3 V I/Os
- Verbindet sich mit jeder Host-Plattform (MCU/SoC)
- Ideal für die Verwendung mit SEMPER SDK
Technische Daten
- Pmod ist kompatibel mit HYPERBUS und Flash-Speicher
- DC-Eingangstyp
- HYPERBUS und SPI-Schnittstellen
- BGA24-Gehäuse
- Qualifiziert für den Einsatz im Automobilbereich, in der Industrie und bei Verbrauchern
- Das Software-Ökosystem umfasst SEMPER-SDK, ModusToolbox™ und das AURIX™-Entwicklungsstudio
- Die Versorgungsspannung beträgt 2,7 V (min.) bis 3,6 V (max.)
Applikationen
- Automobil-Applikationen
- Industrieapplikationen
- Kommunikation
Weitere Ressourcen
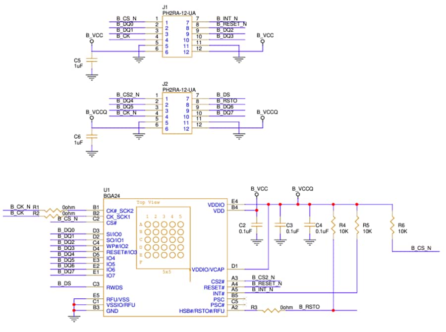
Schaltschema
Veröffentlichungsdatum: 2024-11-12
| Aktualisiert: 2024-12-02
