Monolithic Power Systems (MPS) EV3383-S-00A WLED Controller Evaluation Board

Monolithic Power Systems (MPS) EV3383-S-00A WLED Controller Evaluation Board is designed to demonstrate the capabilities of the MP3383, a step-up controller with four LED current channels. This board features a 6V to 33V input voltage range, 4LED strings, 400mA/channel maximum LED current, and maximum <80V output voltage. The protection features include Over-Voltage Protection (OVP), Over-Temperature Protection (OTP), short inductor, and diode protection. The MP3383 WLED controllers employ peak current control mode with a fixed Switching Frequency (fSW) that is configurable through an external setting resistor. Typical applications include desktop LCD flat-panel displays, all-in-one PCs, and 2D and 3D LCD TVs.

Features

  • 4-string, maximum 400mA/string WLED driver
  • 6V to 33V input voltage (VIN) range
  • 12V Gate Voltage (VGATE) (VIN > 13V)
  • 80V absolute maximum rating for each string
  • 1.8% current matching accuracy between each string
  • 3% current accuracy
  • Direct Pulse-Width Modulation (PWM) dimming
  • Analog dimming using a PWM input
  • Short inductor and diode protection
  • Available in SOIC-16 and TSSOP-16EP packages

Applications

  • Desktop LCD flat-panel displays
  • All-in-one PCs
  • 2D and 3D LCD TVs

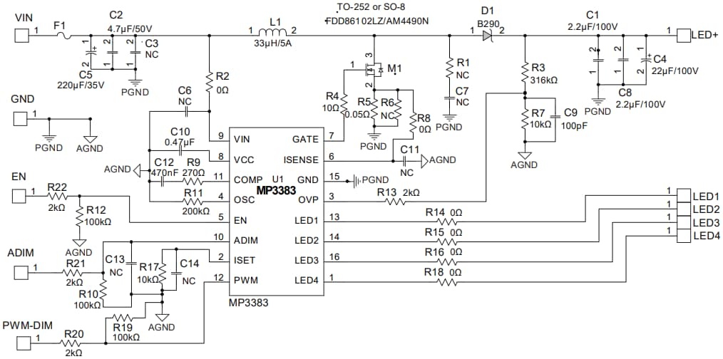
Schematic Diagram

Schematic - Monolithic Power Systems (MPS) EV3383-S-00A WLED Controller Evaluation Board
Veröffentlichungsdatum: 2024-10-30 | Aktualisiert: 2024-11-05