Diodes Incorporated PI6ULS5V9511A Hot-swap-fähige I²C-Bus-/SMBus-Puffer
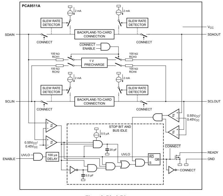
Die PI6ULS5V9511A hot-swap-fähigen I²C-Bus-/SMBus-Puffer von Diodes Inc. ermöglichen das Einlegen von I/O-Karten in eine unter Spannung stehende Rückplatte, ohne die Daten- und Taktbusse zu beeinträchtigen. Die Steuerschaltung dieser bidrektionalen Puffer verhindert, dass die Rückplatte mit der Karte verbunden wird, bis ein Stopp-Befehl oder Busleerlauf auftritt. Die PI6ULS5V9511A bidirektionalen Puffer bieten integrierte Anstiegszeitbeschleuniger auf allen seriellen Daten- (SDA) und seriellen Taktgeberleitungen (SCL). Diese SDA- und SCL-Leitungen sind vorgeladen bis 1,1V, um während des Einlegens den zum Aufladen der Kunststoffkapazität des Chips erforderlichen Strom zu reduzieren.Merkmale
- Bidirektionale Puffer für SDA und SCL-Leitungen erhöhen den Ausgangslastfaktor
- Verhindert die SDA- und SCL-Beschädigung beim Einlegen und Entfernen der Rückplatte unter Spannung
- Kompatibel mit I²C-, I²C-Fast-Modus- und SMBus-Standards (bis zu 400 kHz Betrieb)
- Integrierte Anstiegszeitbeschleuniger auf allen SDA- und SCL-Leitungen
- Aktive HIGH-Eingangsfreigabe
- Aktiver HIGH-Open-Drain-Ausgang
- SDA- und SCL-Pins mit hoher Impedanz für Null-VCC
- ESD-Schutz über 4.000 V HBM gemäß JESD22-A114
- Großer Versorgungsspannungsbereich von 2,7 V bis 5,5 V
- 1,1 V elektrische Vorladung auf allen SDA- und SCL-Leitungen
- Betriebstemperaturbereich von -40 °C bis +85 °C
- In folgenden Gehäusen erhältlich:
- MSOP-8(U)
- UDFN-8(ZW)
- SOIC-8(W)
Applikationen
- Server
- Speicher
- Netzwerke
- Basisstation
- Gateways
- Speicher-Arrays
- Router
- Notebooks
Blockdiagramm
Veröffentlichungsdatum: 2018-07-12
| Aktualisiert: 2022-09-30
