Diodes Incorporated PI2DPT821 Retimer

Der PI2DPT821 Retimer von Diodes Incorporated ist ein Bit-Level-Retimer mit adaptivem CTLE beim Empfänger und 3-Tap-Entzerrung beim Sender. Dieser Retimer kann einen Kanalverlust von bis zu -18 dB für eine Signalübertragung von 4,05 GHz kompensieren. Der PI2DPT821 unterstützt die DP1.4 und USB3.2 Gen1 Standards für USB Type-C® DP-ALT-Modusbetrieb. Verfügbar in Betriebskonfigurationen wie über die I2C-Schnittstelle programmierbar, um 4-Lane-DP, 2-Lane-DP/1-Lane-USB 3.2 Gen1, 1- oder 2-Lane USB 3.2 Gen1 auszuwählen. Dieser Bit-Level-Retimer verwendet die 1,8-V-Vdd-Standard-Stromversorgung für ein gutes Stromsparmanagement. Der PI2DPT821 Retimer entspricht den USB-Link-Leistungsmanagementzuständen für den aktiven Modus (U0) und den Stromsparmodus (U1, U2 und U3).

Der PI2DPT821 verfügt über eine sehr niedrige Latenz vom Signaleingang zum Ausgang (<1 ns), wodurch die Interoperabilität zwischen verschiedenen USB- und DP-Bauteilen gewährleistet wird. Dieser Bit-Level-Retimer ist bleifrei, vollständig RoHS-konform und wird in einem X1QFN-Gehäuse (XEA32) geliefert. Zu den typischen Applikationen gehören Tablets, Smartphones, Notebooks, Desktops und All-in-One-PCs.

Merkmale

  • Konform mit dem Standard für USB 5 GBit/s/DP1.4 8,1 GBit/s
  • Unterstützung des DP Alt-Standardmodus; DP 4-Lane, USB 1 Lane/DP 2 Lane, USB 2 Lane Retimer normales/umgekehrtes Einsetzen
  • Kanalverlustkompensation: -23 dB bei 5 GHz
  • Niedrige Latenz <1 ns
  • Adaptiver Continuous Time Linear Equalizer (CTLE)
  • Kein Referenztakt-Design
  • Rx-Anschlusserkennung für stromsparende Steuerung
  • Wählbare Anpassung des 2-Tap-Senders
  • Einzelstromversorgung von 1,8 V ±90 mV
  • Unterstützt USB3.2 Gen1 Retiming-Modus
  • Aktiver Stromverbrauch von 650 mW für 2-spurige DP- und 2-Kanal-USB-Betriebsmodus von 5 GBit/s
  • <500 uW Ziel im Abschaltmodus
  • Unterstützt DP RBR-, HBR-, HBR2- und HBR3-Retiming-Modus
  • DP AUX-Kanal-Hörunterstützung (Snooping) für automatische Kanalanpassung und D3-Abschaltmodus
  • Bleifrei und vollständig RoHS-konform
  • Halogen- und antimonfrei

Technische Daten

  • Elektrische Spezifikationen:
    • Absolute maximale Nennleistung:
      • Versorgungsspannungsbereich: -0,3 V bis 2,0 V
      • Lagertemperaturbereich: -65 °C bis +150 °C
      • Maximale Sperrschichttemperatur: +125 °C
      • ESD-HBM:
        • ±2kV
      • ESD-CDM:
        • ±500V
  • 4 Kanäle
  • Datenrate von 8,1 GBit/s
  • 4 Spuren/Anschlüsse
  • Maximale Ausgangsschwingung: 1.200 mV
  • I2C-Programmierschnittstellen
  • X1QFN-Gehäuse (XEA32)

Applikationen

  • Tablets
  • Smartphones
  • Notebooks
  • Desktop-Computer
  • All-in-One-PCs

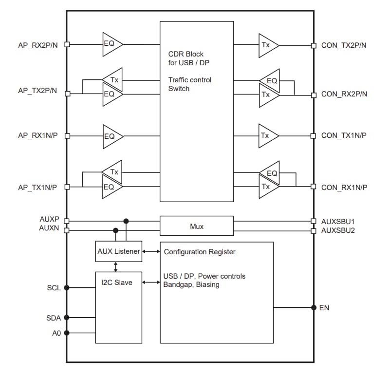
Blockdiagramm

Blockdiagramm - Diodes Incorporated PI2DPT821 Retimer

Funktionales Blockdiagramm

Blockdiagramm - Diodes Incorporated PI2DPT821 Retimer

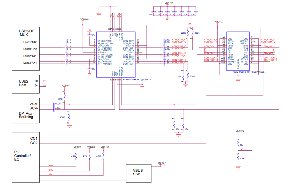
Applikations-Schaltungs-Diagramm

Applikations-Schaltungsdiagramm - Diodes Incorporated PI2DPT821 Retimer

Schaltplan-Diagramm

Schaltplan - Diodes Incorporated PI2DPT821 Retimer
Veröffentlichungsdatum: 2022-11-22 | Aktualisiert: 2022-12-02