Diodes Incorporated AP72200WLCSP-20-EVM Evaluierungsmodul
Das Evaluierungsmodul AP72200WLCSP-20-EVM von Diodes Incorporated evaluiert das Betriebsverhalten eines AP72200-Wandlers. Der AP72200 ist ein synchroner Hochstrom-DC/DC-Abwärts/Aufwärtswandler mit hohem Wirkungsgrad, ausgezeichnetem Einschwingverhalten und hoher DC-Ausgangsgenauigkeit. Das AP72200-Evaluierungsboard ist mit einem einfachen Layout ausgelegt und ermöglicht einen einfachen Zugriff auf die entsprechenden Signale über die Testpunkte. Zu den typischen Applikationen gehören Smartphones, Tablets und tragbare Verbrauchergeräte.Merkmale
- Evaluiert das Betriebsverhalten des AP72200-Wandlers
- Einfaches Layout
- Eingangsspannungsbereich: 2,3 V bis 5,5 V
- Ausgangsspannungsbereich: 2,6 V bis 5,14 V
- Ausgangsstrom: 2 A
- Betriebstemperaturbereich: -30 °C bis + 85 °C
Applikationen
- Smartphones
- Tablet-PCs
- Tragbare Unterhaltungselektronik
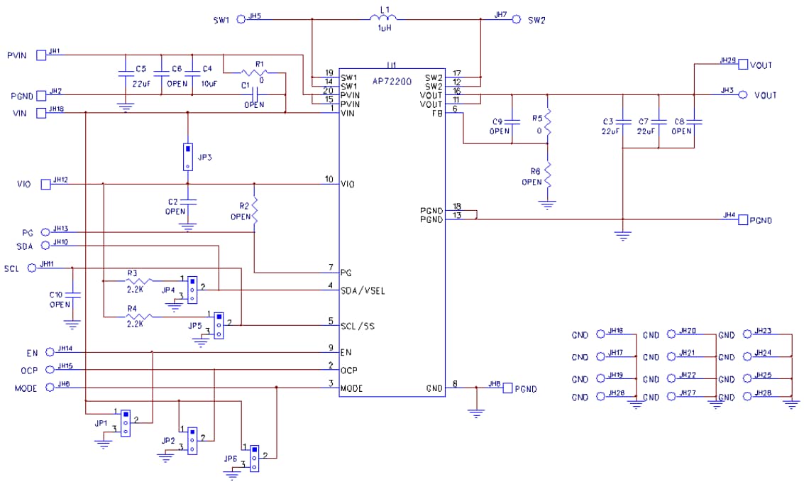
Board-Schaltplan
Veröffentlichungsdatum: 2020-07-14
| Aktualisiert: 2024-08-08
