Diodes Incorporated AP62250 Synchrone Abwärtswandler
Die synchronen Abwärtswandler der Baureihe AP62250 von Diodes Incorporated sind 2,5-A-Leistungswandler, die in einem Eingangsspannungsbereich von 4,2 V bis 18 V betrieben werden. Diese Wandler verfügen über einen High-Side-Leistungs-MOSFET mit 75 mΩ und einen Low-Side-Leistungs-MOSFET mit 45 mΩ, der eine DC/DC-Abwärtswandlung mit hohem Wirkungsgrad ermöglicht. Die AP62250-Wandler bieten eine COT-Steuerung (Constant On-Time, COT), um ein schnelles Einschwingverhalten, eine einfache Schleifenstabilisierung und eine niedrige Ausgangsspannungswelligkeit zu ermöglichen. Diese Wandler sind für die Reduzierung von elektromagnetischen Störungen (EMI) optimiert und in SOT563- und TSOT26-Gehäusen verfügbar.Merkmale
- Proprietäres Gate-Treiber-Design für EMI-Reduzierung
- Schutzschaltung
- Unterspannungssperre (UVLO)
- Zyklus-für-Zyklus-Talstrombegrenzung
- Übertemperaturschutz
- Großer Eingangsspannungsbereich: 4,2 V bis 18 V
- Ausgangsspannungsbereich: 0,8 V bis 7 V
- Dauerausgangsstrom: 2,5 A
- Referenzspannung: 0,0 V ±1 % (TA = +25 °C)
- 155 μA Niedriger Ruhestrom
- Schaltfrequenz: 1,3 MHz
Applikationen
- Verteilte Bus-Stromversorgungen: 5 V und 12 V
- Flachbildfernseher und -bildschirme
- Weißware und Küchenkleingeräte
- FPGA-, DSP- und ASIC-Versorgungen
- Home-Audio
- Netzwerksysteme
- Spielkonsolen
- Unterhaltungselektronik
- Universal-Punktlast
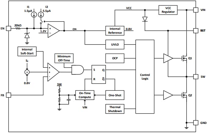
Blockdiagramm
Typische Applikations-Schaltung
Veröffentlichungsdatum: 2020-07-13
| Aktualisiert: 2024-08-08
