Diodes Incorporated AP61102 Schaltspannungsregler
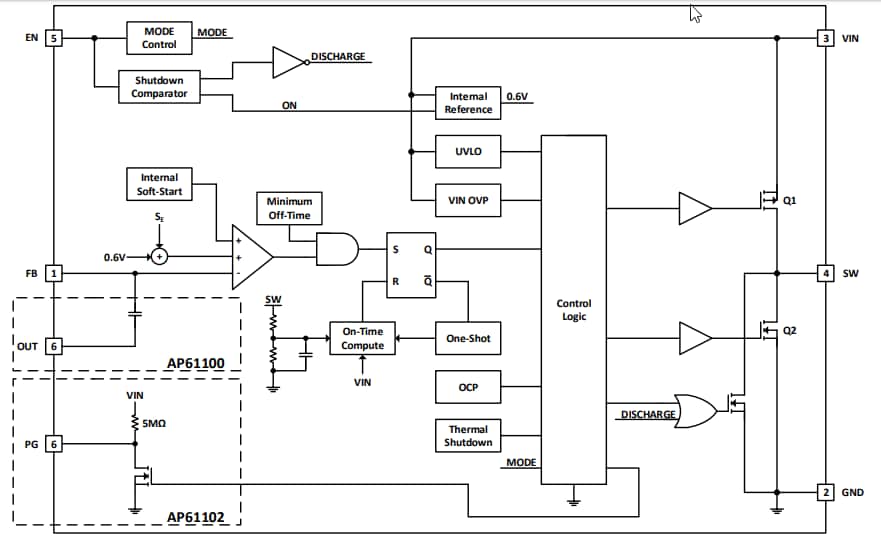
Der Schaltspannungsregler AP61102 von Diodes Incorporated ist ein 1-A-Schwachstrom-Abwärtswandler. Dieses Bauteil integriert einen High-Side-Leistungs-MOSFET mit 110 mΩund einen Low-Side-Leistungs-MOSFET mit 80 m Ω, um eine DC/DC-Abwärtswandlung mit hohem Wirkungsgrad zu ermöglichen. Der AP61102-Schaltspannungsregler wird in einem Eingangsspannungsbereich von 2,3 V bis 5,5 V betrieben. Dieser Spannungsregler kann durch Reduzierung der Anzahl externer Komponente für ein schnelles Einschwingverhalten, eine einfache Schleifenstabilisierung und eine niedrige Ausgangsspannungswelligkeit verwendet werden. Zu den Applikationen gehören verteilte 5-V-Bus-Stromversorgungen, kleine Haushaltsgeräte, FPGA, DSP, ASIC-Versorgungen, Netzwerk-Videokameras, drahtlose Router und Unterhaltungselektronik.Merkmale
- Eingangsspannung (VIN): 2,3 V bis 5,5 V
- Ausgangsspannung (VOUT): 0,6 V bis 3,6 V
- Dauerausgangsstrom: 1 A
- Referenzspannung: 0,6 V ±2 %
- Niedriger Ruhestrom (Impulsfrequenzmodulation): 15 μA
- Schaltfrequenz (VIN = 5 V und VOUT = 1,8 V): 2,2 MHz
- Wirkungsgrad von bis zu 89 % bei 5 mA leichter Last
- Programmierbarer Betriebsmodus über EN
- Impulsfrequenzmodulation
- Pulsweitenmodulation, unabhängig von der Ausgangslast
- AP61102 Power-Good-Anzeige
- Schutzschaltung
- Unterspannungssperre (UVLO)
- VIN -Überspannungsschutz (OVP)
- Spitzenstrombegrenzung
- Talstrombegrenzung
- Thermische Abschaltung
- Vollständig RoHS-konform und völlig bleifrei
- Halogen- und antimonfreies umweltfreundliches Bauteil
Applikationen
- Verteilte Bus-Stromversorgungen: 5 V
- Küchenkleingeräte
- FPGA-, DSP- und ASIC-Versorgungen
- Netzwerk-Videokameras
- Drahtlose Router
- Unterhaltungselektronik
- Universal-Punktlast
Blockdiagramm
Typische Applikations-Schaltung
Veröffentlichungsdatum: 2020-07-17
| Aktualisiert: 2024-08-09
