Diodes Incorporated AP61100 Synchroner Abwärtswandler
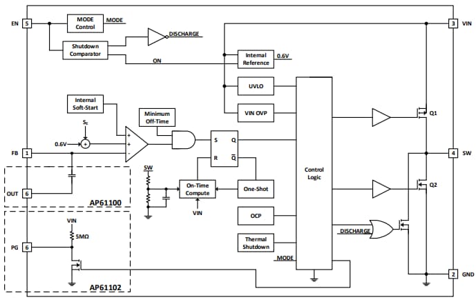
Der synchrone Abwärtswandler AP61100 von Diodes Incorporated ist ein Wandler mit niedrigem Ruhestrom, der bei einem breiten Eingangsspannungsbereich von 2,3 V bis 5,5 V arbeitet. Dieser Wandler enthält einen 110-mΩ -High-Side-Leistungs-MOSFET und einen 80-mΩ -Low-Side-Leistungs-MOSFET für eine DC/DC-Abwärtswandlung mit hohem Wirkungsgrad. Der Wandler AP61100 arbeitet mit einer COT-Steuerung (Constant On-Time, COT), die ein schnelles Einschwingverhalten, eine einfache Schleifenstabilisierung und eine niedrige Ausgangsspannungswelligkeit ermöglicht. Dieser Wandler ist in einem SOT563-Gehäuse erhältlich. Zu den typischen Anwendungen gehören dezentrale Bus-Stromversorgungen mit 5-V-Eingang, Weißwaren, kleine Haushaltsgeräte, FPGA, DSP, ASIC-Versorgungen, Netzwerk-Videokameras und WLAN-Router.Merkmale
- Integriert einen 110 mΩ High-Side-Leistungs-MOSFET und einen 80 mΩ Low-Side-Leistungs-MOSFET
- Bietet eine DC/DC-Abwärtswandlung mit hohem Wirkungsgrad
- Übernimmt eine COT-Steuerung (Constant On-Time, COT), um Folgendes zu ermöglichen:
- Schnelles Einschwingverhalten
- Einfache Schleifenstabilisierung
- Niedrige Ausgangsspannungswelligkeit
- Programmierbarer Betriebsmodus über EN
- Impulsfrequenzmodulation (PFM)
- Pulsbreitenmodulation (PWM) unabhängig von der Ausgangslast
- AP61102 Power-Good-Anzeige
- Schutzschaltung
- Unterspannungssperre (UVLO)
- VIN -Überspannungsschutz (OVP)
- Spitzenstrombegrenzung
- Talstrombegrenzung
- Übertemperaturschutz
Technische Daten
- Großer Eingangsspannungsbereich: 2,3 V bis 5,5 V
- Niedriger Ruhestrom (PFM): 15 µA
- Dauerausgangsstrom: 1 A
- Ausgangsspannungsbereich: 0,6 V bis 3,6 V
- Referenzspannung: 0,6 V ±2 %
- Schaltfrequenz: 2,2 MHz (VIN= 5 V und VOUT= 1,8 V)
- Wirkungsgrad von bis zu 89 % bei einer Leichtlast von 5 mA
Applikationen
- Verteilte Bus-Stromversorgungen: 5 V
- Weißware und Küchenkleingeräte
- FPGA-, DSP- und ASIC-Versorgungen
- Netzwerk-Videokameras
- Drahtlose Router
- Unterhaltungselektronik
- Universal-Punktlast
Funktionales Blockdiagramm
Typische Applikation – Diagramm
Veröffentlichungsdatum: 2020-03-26
| Aktualisiert: 2024-07-29
