Diodes Incorporated AP3303 Synchrongleichrichtungs-Schaltanlage
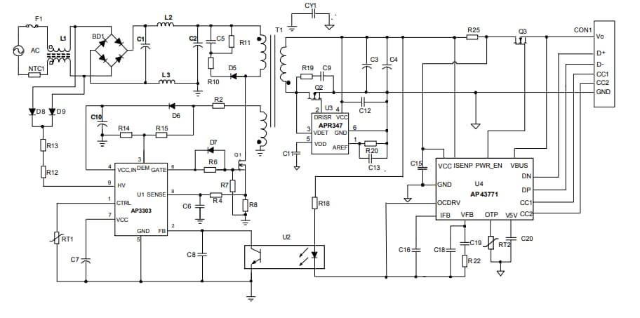
Die Diodes Inc. AP3303 Synchrongleichrichtungs-Schaltanlage ist für eine Offline-Stromversorgung ausgelegt, die eine extrem niedrige Standby-Leistung, eine hohe Leistungsdichte und einen umfassenden Schutz erfordert. Die AP3303 Schaltanlage kann mit einer sekundärseitigen USBPD oder einem schnellen Ladegerät-Controller koordiniert werden, um eine Flyback-Ladegerätlösung bereitzustellen.Bei Leerlauf oder Leichtlast tritt der IC in den Burst-Modus, um den Standby-Stromverbrauch zu minimieren. Die minimale Schaltfrequenz von 24 kHz (typisch) ist zum Vermeiden von hörbarem Rauschen eingestellt. Wenn die Last sich erhöht, wechselt der IC in den QR-Modus mit Frequenz-Foldback, um den Systemwirkungsgrad und die EMI-Leistung zu erhöhen. Die maximale Schaltfrequenz von 120 kHz (typisch) ist so eingestellt, dass die QR-Frequenz geklemmt wird, um den Schaltleistungsverlust zu reduzieren. Darüber hinaus ist die Frequenz-Dithering-Funktion eingebaut, um die EMI-Emission zu reduzieren.
Die AP3303 ermöglicht eine interne Hochspannungs-Einschaltfunktion über den HV-Pin, der den Standby-Verlust reduzieren kann. Darüber hinaus enthält die AP3303 eine VCC-LDO-Schaltung, die es dem LDO ermöglicht, den großen Bereich der VCC_IN auf einen akzeptablen Wert zu regeln. Dadurch eignet sich das Bauteil hervorragend für Applikationen mit einem großen Ausgangsspannungsbereich.
Zu den umfassenden Schutzfunktionen, die in der AP3303 enthalten sind, gehören ein Brown-Out-Schutz, eine Zyklus-für-Zyklus-Strombegrenzung, ein VCC-Überspannungsschutz (VOVP), ein sekundärseitiger Ausgangs-OVP (SOVP), ein interner OTP, ein Überlastschutz (OLP) und ein Pin-Fehlerschutz.
Das AP3303-System kann zusammen mit dem APR347 synchronen Controller einen höheren Wirkungsgrad bei der Leistungsumwandlung und eine bessere thermische Leistung erzielen.
Merkmale
- Quasi-resonanter Betrieb unter allen Leitungs- und Lastbedingungen
- Nicht-akustische quasi-resonante Steuerung
- Hochspannungs-Einschalten
- Embedded-VCC-LDO zur Sicherstellung eines großen VCC_IN-Spannungsbereichs
- Niedriger VCC-Ladestrom reduziert die Standby-Leistung bei Ausgangskurzschluss
- Adaptiver Burst-Modus-Betrieb mit Ausgangsspannung
- Adaptive Ausgangsleistungsbegrenzung mit Ausgangsspannung
- Soft-Start beim Startvorgang
- Frequenz-Foldback für einen hohen durchschnittlichen Wirkungsgrad
- Konstantüberstromschutz
- Sekundärspulen-Kurzschlussschutz mit FOCP
- Frequenz-Dithering für die Reduzierung von EMI
- VCC behält Modus bei
- Nützlicher Pin-Fehlerschutz
- Potentialfreier SENSE-Pin
- FB/Optokoppler offen/kurz
- Umfassende Systemschutzfunktion
- Programmierbarer externer OTP
- Überlastschutz (OLP)
- Brown-Out-/Brown-In-Schutz
- Sekundärseitiger OVP (SOVP) und UVP (SUVP)
- SSOP-9 (Typ CJ) ist verfügbar
- Vollständig RoHS-konform und völlig bleifrei
- Halogen- und antimonfreies umweltfreundliches Bauteil
Applikationen
- AC/DC-Schaltadapter/-Ladegerät
- ATX/BTX-Hilfsversorgung
- Set-Top-Box(STB)-Stromversorgung
- Schaltnetzteil mit offener Bauart
Typische Applikations-Schaltung
