Diodes Incorporated AP3190x AC/DC-Stromversorgungs-Controller

Diodes Incorporated AP3190x AC/DC-Stromversorgungs-Controller sind für Applikationen mit höherem Wirkungsgrad bei geringer Last und Kosteneffizienz ausgelegt. Diese Controller bieten umfassende Schutzfunktionen ohne zusätzliche Schaltungen. Die Funktionen umfassen VCC -Überspannungsschutz, Ausgangsüberspannungsschutz und Ausgangskurzschluss-Sicherung. Zu den Applikationen gehören Adapter/Ladegeräte, Smart-Lautsprecher, Set-Top-Box-Netzteile und Netzwerkadapter.

Merkmale

  • Burst-Mode-Betrieb für leichte Last, hoher Wirkungsgrad (bei 10 % Last > 80 %)
  • Primärseitige Steuerung zur Eliminierung des Optokopplers
  • Nulllast-Eingangsleistung von 65 mW
  • Einstellbarer Übertemperaturschutz
  • Mehrere QR/AM-Modus zur Verbesserung des Audio-Rauschens und des Wirkungsgrads
  • QR für einen höheren Wirkungsgrad und bessere EMI
  • Vollständig RoHs-konform und bleifrei
  • Halogen- und antimonfrei

Applikationen

  • Adapter/Ladegeräte
  • Smart-Lautsprecher
  • Set-Top-Box-Netzteile
  • Netzwerkadapter

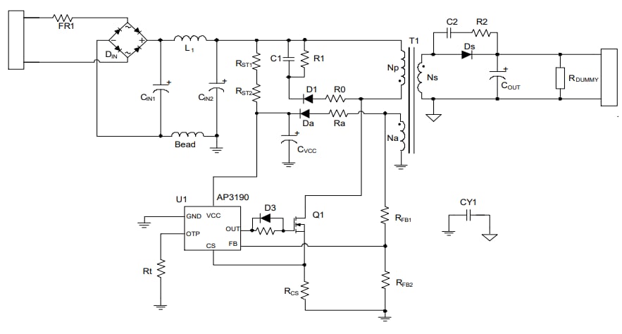
Applikations-Schaltungs-Diagramm

Applikations-Schaltungsdiagramm - Diodes Incorporated AP3190x AC/DC-Stromversorgungs-Controller

Technische Zeichnung

Technische Zeichnung - Diodes Incorporated AP3190x AC/DC-Stromversorgungs-Controller
View Results ( 3 ) Page
Teilnummer Datenblatt Beschreibung Eingangs-/Versorgungsspannung - Max.
AP3190TW6-7 AP3190TW6-7 Datenblatt AC/DC-Wandler ACDC Single Ended Cont SOT26 T&R 3K 28 V
AP3190PW6-7 AP3190PW6-7 Datenblatt AC/DC-Wandler ACDC Single Ended Cont SOT26 T&R 3K 25 V
AP3190W6-7 AP3190W6-7 Datenblatt AC/DC-Wandler ACDC Single Ended Cont SOT26 T&R 3K 25 V
Veröffentlichungsdatum: 2023-07-26 | Aktualisiert: 2023-08-18