Diodes Incorporated AL5802EV1 Evaluierungsboard

Das Diodes Incorporated AL5802EV1 Evaluierungsboard evaluiert den AL5802 einstellbaren Stromsenken-LED-Lineartreiber. Dieses Evaluierungsboard bietet einen ENABLE-Eingang, der für die PWM-Verdunkelung der LED-Kette verwendet werden kann. Das AL5802EV1 Board wird bei einem Versorgungsspannungsbereich von 5 VDC bis 24 VDC und einem Temperaturbereich von -40°C bis 125°C betrieben.  Dieses Evaluierungsboard ist für die Ansteuerung von Niedrigstrom-LEDs mit einem typischen Strom von 20 mA, 50 mA oder 100 mA ausgelegt. Das AL5802EV1 Board enthält die Steckbrücken 1, 2 und 3, die zur Einstellung des Werts des LED-Stroms verwendet werden.

Merkmale

  • Evaluiert den AL5802 LED-Lineartreiber
  • -40 °C bis 125 °C Betriebstemperaturbereich
  • 5 VDC bis 24 VDC Versorgungsspannungsbereich
  • 30 V maximale Eingangsspannung

Applikationen

  • LED-Lineartreiber
  • LED-Schilder
  • Offline-LED-Leuchten

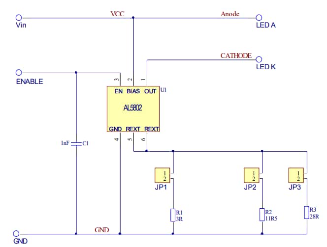
Schematische Darstellung

Schaltplan - Diodes Incorporated AL5802EV1 Evaluierungsboard
Veröffentlichungsdatum: 2020-02-03 | Aktualisiert: 2024-07-11