Diodes Incorporated AL1666 LED-Treiber-Controller

Der LED-Treiber-Controller AL1666 von Diodes Incorporated ist ein einstufiger Universal-Hochstrom-Flyback- und Auf-/Abwärtsregler. Dieser LED-Controller verfügt über eine primärseitige Regelung (PSR) und bietet eine Konstantstromregelung (CC) ohne Optokoppler und sekundäre Steuerschaltung. Der LED-Treiber-Controller AL1666 wird im Broadcom-SoC-Kanalmodus (BCM) betrieben und bietet eine gute EMI, Leistungsfähigkeit und einen hohen Leistungsfaktor (PF) mit geringem THD-Wert. Dieser Controller verfügt über einen breiten Eingangsspannungsbereich von 85 VAC bis 305 VAC und ist in einem SO8-Gehäuse erhältlich. Der LED-Controller AL1666 wird bei einem DC-Signal von 0 V bis 2,4 V im analogen Verdunkelungsmodus und im PWM-DC-Modus mit einem Verdunkelungsbereich von 1 % bis 100 % betrieben.

Merkmale

  • Primärseitenregelung ohne Optokoppler
  • Tal-Switching für minimale Schaltverluste
  • Unterstützt Analog- und PWM-zu-DC-Verdunkelung
  • Analog-/PWM-zu-DC-Verdunkelungsbereich von 1 % bis 100 %
  • Enge CS-Referenzspannung von 0,4 V ±1,5 %
  • Hoher PF (>0,9) und niedriger THD (<20 %)
  • Hoher Wirkungsgrad
  • Enger LED-Strom-Variationsbereich
    • LED-Stromleitungsregelung: ±2 % (90 VAC bis 305 VAC)
    • LED-Stromlastregelung: ±2 % Volllast zu Halblast
  • Interner Schutz
    • Unterspannungssperre (UVLO)
    • Ausgangs-Überspannungsschutz (OVP)
    • Ausgangskurzschluss-Sicherung (OSP)
    • Überstromschutz (OCP)
    • Wicklungskurzschluss-Sicherung
    • Sekundäre Dioden-Kurzschluss-Sicherung
    • Interner thermischer Foldback-Schutz (TFP)
    • Übertemperaturschutz (OTP)

Applikationen

  • LED-Treiber von bis zu 100 W
  • Dimmbare LED-Leuchten
  • Kommerzielle LED-Beleuchtungskörper
  • Industrie-LED-Beleuchtung
  • LED-Treiber mittlerer Leistung

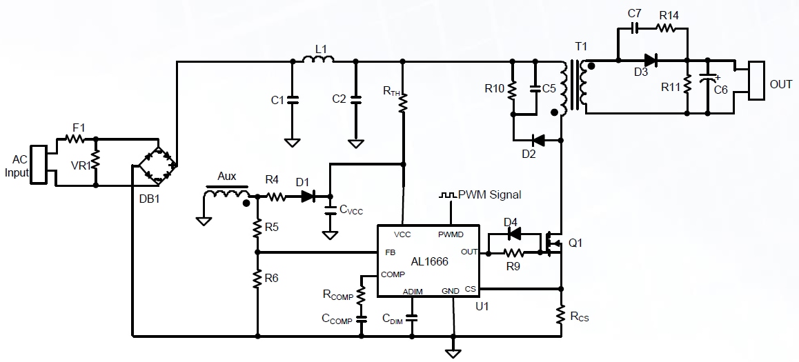
Typische Applikations-Schaltung

Applikations-Schaltungsdiagramm - Diodes Incorporated AL1666 LED-Treiber-Controller
Veröffentlichungsdatum: 2020-04-09 | Aktualisiert: 2024-07-30