Diodes Incorporated AP66300 Evaluierungsboard
Das AP66300 Evaluierungsboard von Diodes Incorporated hat ein einfaches Layout und ermöglicht den Zugriff auf die entsprechenden Signale über Testpunkte. Das AP66300 Board von Diodes Incorporated kann die Leistung des AP66300 bewerten. Die AP66300-Wandler verfügen über eine einstellbare Schaltfrequenz und sind intern mit einer Standardfrequenz von 500 kHz kompensiert.Merkmale
- Einfaches Layout, das den Zugriff auf die entsprechenden Signale über Testpunkte ermöglicht.
- Bewertet die Leistung des AP66300
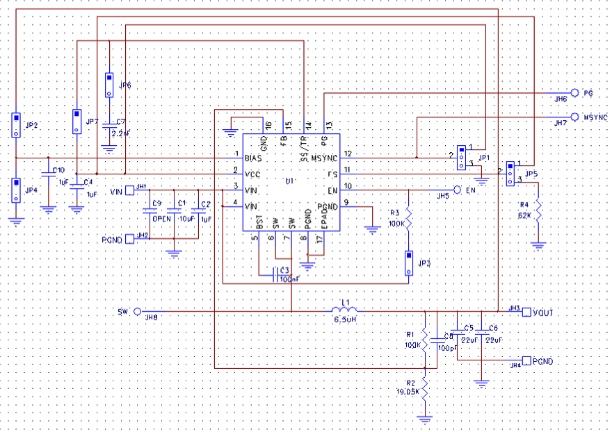
SCHALTPLAN
Veröffentlichungsdatum: 2024-02-13
| Aktualisiert: 2024-03-13
