Diodes Incorporated AP64102 Evaluierungsboard
Das AP64102 Evaluierungsboard von Diodes Incorporated verfügt über ein übersichtliches Layout und leicht zugängliche Testpunkte, die die Signalauswertung erleichtern. Das AP64102-Board von Diodes Incorporated kann die Leistung des AP64102SP bewerten. Der AP64102SP ist ein synchroner 1-Ampere-Abwärtswandler mit einem großen Eingangsspannungsbereich von 3,8 V bis 40 V.Merkmale
- Verfügt über ein übersichtliches Layout und leicht zugängliche Testpunkte erleichtern die Signalauswertung.
- Bewertet die Leistung des AP64102SP
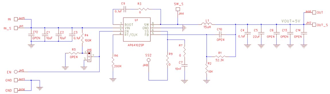
SCHALTPLAN
PCB-TOP-LAYOUT
Veröffentlichungsdatum: 2024-02-13
| Aktualisiert: 2024-03-12
